😃Hāppy Háppy😊托钵组⛽加油的小站💪
舍喜尊者编写
第一期——僧伽施
第二期——六支供养
第三期——航海的GPS
第四期——分享功德与回向
第五期——selfie time 玩自拍
第六期——in-selfie 内自拍
第七期——佛法小工具
第八期——彩色打印机
第九期——圆满七幸福
第十期——十福业事
第十一期——业与能量
第十二期——业的四大作用
第十三期——终极擂台
第十四期——心的真相
第十五期——死亡与再生
第十六期——根本载体
第十七期——特殊的三因者
第十八期——怪人历险记
特别篇(一)——马来西亚的蓝天
特别篇(二)——马来西亚已经迎来了春天吗?
第一期
💡行善时,观照内心,带着智慧做,功德云泥之差。
我们都是轮回苦海中浮沉的孤儿们,茫茫无边的漫长旅途中,我们迫切需要车载斗量的功德,没有足够的功德,不要说要朝往灭苦,连灭苦之道的门都摸不着,比如三餐都无法温饱、每天活在饥荒战乱的人们和恶道众生,每天想着的只是如何存活的基本问题,残酷的现实无法让一个人有本钱去思考如何提升生命的层次。
苦海无边,人身难得,命却苦短,又火烧眉,对于还无法看到安稳彼岸的轮回旅人,功德永远不会足够,就像我们需要食物来滋养生命一样,我们非常需要学习如何在短暂的生命中更有效率地累积功德。
接下来的每一个星期,我尽可与大家分享我所知道在这方面的佛法来共勉。
僧伽施(saṅghika dāna)
「….布施给僧团的功德与果报是不可计算的、不可衡量的。
我宣布,布施给个人的功德是永远不可能大过布施给僧团的功德的。」
《中部•142施分别经(MN.142 Dakkhiṇāvibhaṅgasuttaṃ)》
佛陀说布施给个人的功德是不可能大过布施给僧团的功德。身为僧团的一份子,我们也非常希望所有的护持者、布施者、护法组都能够从托钵活动中获得最殊胜的功德。为了成就最殊胜的功德,其实布施者和受施者两方面的心理素质都必须具足一些条件的。在这里主要是给护持者、布施者、护法组提供相关的佛法,让你们可以尝试具足这些因缘条件。若能成就越多相关条件和素质,就表示越有效率地积累能让大家导向离苦得乐的菩提资粮。
僧团是由最少4位以上的具足戒比丘组成。处在非佛教国的传法生态林、兜率天修行林或者一些南传佛教寺院,一般上常住僧众的人数并不多,在例常菜市场托钵活动时鲜少具足4位或以上的僧众。有时只有两三位甚至只有一位僧侣出来托钵。这是否意味着在非佛教国家的佛子们是比较难成就僧伽施的功德?其实,成就僧伽施的一个主要因素是在布施时的心念。只要在布施时,甭管接受者有多少位,一两位也好,只要心里想着布施给僧团,就当着每一位僧众都是僧团的代表,如此即成就了僧伽施的功德。
反过来说,接受布施的僧众有1公里那么长,但布施者在布施时心里想的是:“我供养给这位禅师”、“我供养给这位高僧”、“我供养给这位主持”、“我供养给这位大长老”、“我供养给这位尊者”……即便布施了1公里长的僧团,他所积累的功德还是属于个人施,而非僧伽施。
那么,布施者在行僧伽施时,口头说出来和只是内心默想在成就僧伽施功德上有什么差别呢?对布施者而言,心想或口说在功德上并没有差别。差别只在于僧团的方面。如果布施者说出:“我供养僧团”、“这些是供养Saṅgha的”,无论是有意或惯性中说出“僧团”或“Saṅgha”来,那么僧众必须要先集合完成僧团会议后才可享用该食物。
兹举一个例子。有一个信徒供养帕奥禅师一粒苹果时说:“Saṅghassa dema(供养僧团)”,这时候是僧团用餐的时间,有好几百位僧众都在分散在禅林各处各自用餐,而帕奥禅林有几百亩那么大。身为僧团成员之一的帕奥禅师,正确的做法是:打板敲钟,召集所有正在各处用餐的僧团来开个僧团会议,等到所有僧众都到齐后,僧团才能决定该如何享用这粒苹果。出自无奈,帕奥禅师只好把那粒苹果交给这位信徒,请他自己拿去分配给僧众。虽然他成就了僧伽施,但帕奥禅师没有得到享用。
如果信众在供养一些物品如肥皂、洗衣粉、坐垫、草席、床褥、蜡烛等物时说出:“供养僧团”,那么这些物品就成了僧伽物,除了要经过僧团会议来分配之外,在使用这些僧团物的僧众都必须遵守一些条规,比如:不可当成个人物品使用,不能带出寺院,僧众的毛发不可碰触到该物等等,否则犯戒。所以,为了减少犯戒的疑虑,一些僧众不使用这些僧团物。
希望大家做的布施都是僧伽施,也善巧引导他人作僧伽施,只需要一个小小的心念,就可以获得海量的功德。
第二期
💡布施行诸善,前中后欢喜,无上福田种,功德海量多。
又到了我们加油的时间。上期说到只要在行善时能够依法地把心安住,就能产生海量般的功德。何谓海量呢?正如我们无法说:“大海洋一共有几桶的海水,有几百桶的海水,有几千桶的海水,有几十万桶的水,有几百千万桶的水……”一样,我们只能说:海洋的水只能以不可估计、难以数量的桶来计算。
如何让布施能产生海量般,难以用桶来计算的功德呢?只能在无上的福田上产生,所以先让自己成就僧伽施,这是第一个先决条件。第二个条件是让自己成就具足六支的布施。什么是具足六支的布施呢?是布施者自己心理方面的三种素质和受施者心理方面的三种素质都具足的布施。
在《增支部•6集•第37六支布施经(AN.6.37 Chaḷaṅgadānasuttaṃ)》里,佛陀说的:
「比丘们!如何是具备六支的供养呢?比丘们!这里,布施者有三支,受施者有三支,布施者有哪三支呢?比丘们!这里:
② 布施者正在布施时充满欢喜;
③ 已经布施后也充满欢喜。
这是布施者的三支。受施者有哪三支呢?比丘们!这里:
④ 受施者已经远离贪爱,或正在努力断除贪爱;
⑤ 受施者已经远离嗔恨,或正在努力断除嗔恨;
⑥ 受施者已经远离无明,或正在努力断除无明。
这是受施者的三支。像这样,布施者有三支,受施者有三支,比丘们!这样是具备六支的供养。
比丘们!这样具备六支的供养所导向安乐、升天、可爱、可意、合意、利益、喜好的大福德是不能被衡量与计算的。
比丘们!犹如大海不能以:『有这么多升水。』或『有这么多百升水。』或『有这么多千升水。』或『有这么多十万升水。』来计算其水量。
同样的,比丘们!这样具备六支的供养所导向安乐、升天、可爱、可意、合意、利益、喜好的大福德是不能被衡量与计算的。」
海量的功德是这样由来。僧团已经提供了受施者的三支,布施者只需再让自己具足布施者的三支,就能成就海量功德的六支布施。虽然看似很容易,但有时也办不到,因为人普遍有一种惯性,无论是在工作也好,人际关系也好,布施也好,服务也好,守戒也好,修行看呼吸也好,一旦做惯了,新鲜感退了,习以为常了,就会变得麻木不仁,有时会没有感觉地做,或者只是敷衍了事,累积功德的效率也会降低了。所以,我们需要不断地提醒和激发自己,无论是做什么事情,都要在全程;前、中、后都抱有热忱、欢喜心、正念正知去做,就如佛陀在《大念处经》里教诫我们的:「…以热诚、正知、正念地安住…」
其实,在这个世界上并不是每一个人都有这个福气能够在无上的福田耕耘种福,虽然在这里看似有很多人都有布施过僧团,但这些人数与世界的人口是不成正比的,就像掌中沙与大地之土的天壤之别。一个人能对三宝生起信心并能完成布施这个举动是得之不易的,除了要有好福田出现之外,还有赖于自己过去的善业支持。
在没有佛陀出世的世间,以及没有僧团的边地,人们是没办法积累这样殊胜的功德,哪怕区区合掌恭敬的机会都没有。如果有一个乐善好施的善人,在没有佛法的世间布施给无数凡夫,即使每天供养的食物有几十几百公里那么长,其果报还不及供养僧团或供养一位圣者的几千万分之一。如果还在继续轮回,这些丁点的功德没两下子就用完了。
世界上有很多穷人,其实是因为在过去世没有布施在能够产生强大倍乘效应的福田如修行人、僧团、佛陀、佛陀的圣弟子们。他们并不吝啬,甚至慷慨善良,他们过去世虽然都有孝顺过父母,养育过子女,救济过亲人,帮助过朋友和陌生人,施舍过乞丐,布施食物给动物吃,但由于无穷无尽的轮回,这些功德早已耗尽,只带来残余微薄的善业投生人间。虽然说布施食物给一只动物能产生一百世的果报,布施给一个没有德行的凡夫能产生一千世的果报,布施给一个有德行的凡夫能产生十万世的果报,但对没有终点的轮回来说,几百几千几万几亿世也只是微乎其微的数目。
愿大家都能珍惜难得的福田,更有效率地积累功德以导向一切苦的灭尽。只要稍微用心学习与实践,在布施时行使智慧和用对心态,我们的未来可大大不同。共勉之。
下期见。
第三期
💡天茫茫,地茫茫,不如苦海淼茫茫,
海可枯,石可烂,血泪之海永不干。
僧伽施,大功德,记得转成波罗蜜,
要不然,轮回久,再多功德也耗尽。
这个星期要跟大家讲讲船的故事,如有雷同纯属事实。
先让自己想象这样的情景:如果世界上有那么一艘没有航向,一直在海上随波逐流,永远不会靠码头的船将会是一个怎么样的船呢?
只要一直在大海行船,与飓风、雷雨、海啸、旋涡、冰山、岩礁、海盗、鲨鱼为伴是少不了,粮食用水短缺时只能吃西北风喝露水,烈阳烘烤雨洗头更是常家便饭。但在更多时候,这艘船都是沉进海里的,因为相比之下,把船维持在海面上是需要付出更大的努力和代价。只要稍微懈怠、放逸、不谨慎、亲近到愚人就翻船沉海了。
今天,我们这艘船的状况是:船暂时还勉强可以浮在海面,经历了漫长黑夜,阳光突然出现,我们看到了湛蓝的天空和辽阔无垠的大海,但是5分钟后阳光就会消失,世界会又恢复一片暗无天日。目前的时间已经过了2分钟30秒了。
我们每个人的记忆只有几秒。我们只是看到眼前的太阳和风平浪静的海面,其他的一概不知。没错,我们人类最大的问题就是只有几秒的记忆能力。我们忘了为什么会在这艘船上,忘了自己从哪里来,忘了过去寒冷、阴暗、风吹雨打和沉船溺水的经历,也忘了以前欠下什么债。
这时,一队形形色色的商船、货船、油轮、煤船、护航舰、潜水艇靠近我们的船,和蔼可亲地对我们说:
“Hello captain,你之前投资的微软公司又送股利了,现在你可以买你想要的东西。”
“咦?有这回事咩?”
只有几秒钟记忆的我们惊喜夹着雾水,“管他什么又微又软的公司,反正都是自己送上门的,不拿白不拿。”
有的人买了一套Bentley家私,有的买了Tiffany & Co钻戒,有的买Louis Vuitton皮鞋、爱马仕包包、Chanel美容品、金条、古董……,船舱里装进了许许多多高档的东西,有人想想:“嗯,如果船里有个酒吧和卡拉OK房也不错。股利就用完吧,鬼知道未来会发生什么?当下快活最重要。”就这样搞起装修来了呢。
比较聪明的人就会把握机会把一部分的股利投资回微软、阿里巴巴、Facebook或巴菲特基金,这些投资机会也是随着阳光出现的短短5分钟才有而已。投资后剩下的股利用来买很多粮食、水和燃油,维修船身和升级引擎。
更有智慧的人会领悟到:对于一艘永远没有终点站的船,即便再好的投资回酬,船舱里载着再多的生活必需品,也总有耗尽一天。海上生活无论再怎么幸福璀璨都好,是多么的不安稳,诸多内外的因缘都在牵扯着船的命运,脚底下是一片未知的汪洋深渊,心里的不踏实感总是像魇魔般挥之不去。
在一个偶然的机遇下,有个能长时间记忆的人告诉他在海洋的某处有个海港,但只能用GPS和海图的引导才可以抵达。这时他才觉得所作的一切努力和付出突然有了非凡的意义,船终于有了明确的方向,即使再多辛苦也甘愿,因为总有一天就摆脱航海每天要面对的梦魇和风险了。
对于一些沉在海床的船,也因为过去有曾经投资过一些项目和基金会,打捞船和潜水艇也在忙着把这些破烂沉船打捞起来进行修复,让他们继续在海上行驶。有的船则遇到了追债的大耳窿船,不仅船上所有值钱的东西都被拿光,还遭遇了破坏。没有这些记忆的人在悲痛的呼喊:“冤枉啊!我没欠债啊!……”
倒数5分钟到了,周围变得伸手不见五指,船儿们继续开动,这时狂风暴雨来袭,海面汹涛骇浪,不久后大部分船的粮食和燃油耗完,破旧船身抵不住风浪的蹂躏而解体,船上只有几秒记忆的人们还搞不清状态下,抱着一堆珍藏品一起葬身海里。
一些船虽然可以持航不沉,但船舱的粮食和燃油的储存量日益减少,引擎越来越多故障,人们只能听天由命,帮不了自己什么忙。阳光时期和救命商船也只是奢望,船随着风浪随机漂泊,幸运的话碰巧偶遇,没有的话就等着饿死或船沉。
极少部分的船开启了照明灯继续在风浪中行驶,虽然船上的人已经忘了行驶的目的地,但之前被驱动和设定好的GPS继续操作,依着最短、最安全、最多阳光和商船出现的航线来引导着船前往海港。
亲,你看到了船有GPS和没有GPS的区别吗?如果现代的车都具备GPS系统了,人生的船怎么可以没有GPS呢?我们不可能一直开着船漫无目的的兜兜转,我们总要给自己靠海港,能够踏踏实实地踩在实地上。
「Idaṁ me puññaṁ āsavakkhayāvahaṁ hotu.
愿我这份功德帮助我断除一切烦恼。
Idaṁ me puññaṁ nibbānassa paccayo hotu.
愿我此功德成为证悟涅槃的助缘。」
这就是佛陀给我们的船用的GPS。
让功德转成波罗蜜,凡是做了功德后发愿成就涅槃的助缘就是在为我们的船装上GPS。功德会耗尽,因为有限的资粮不可能永远补给没有终点的旅途,但功德一旦变成波罗蜜,到涅槃为止是用不完的。
再过几秒后我们将失忆,所谓功德、波罗蜜、GPS、佛、法、僧、涅槃这些名词在几秒后对我们来说完全没有印象;2分钟30秒后世界陷入一片黑暗,我们像盲人般攧手攧脚地摸索着前方,这时,GPS正在默默牵着我们的船朝往海港,未来再遇到商船时,GPS附带的合约让所有的股利都善用在与上岸相关的事项,如粮食、水、医药、燃油、灯光、救生艇、维修、加强甲板、升级发动机等等。有了明确的方向,提高船速才有意义,没有方向,要快速朝往哪里?
如果股利够雄厚,还可以换个超级大邮轮——菩萨道行者专用的船,因为要载很多人一起到彼岸,……总之一切劳苦的付出和努力,一切看似巧妙的安排,都只是为了服务一个目的——抵达永远安全的海港。满舱的金条,嵌入红钻石的999纯金马桶,对船本身来说一点意义也没有,只有海港才是船真正的归属。不管是容纳一人的小船或者承载万人的海洋魅力号超级大邮轮,都是要靠岸。
所以,每当托钵活动结束后,不要忘记邀请僧众带领一起发愿与回向,让每次的托钵活动都能为僧信的船加油添粮的同时,也在驱动GPS作为我们后台作业运行的程序,并在目的地的空格里一起输入:“Nibbāna 涅槃”。

如果能善巧引导参与布施的信众们一起发愿那更好。如果他们觉得涅槃太抽象也没关系,可以尝试引导他们发愿:
“愿我这份功德成为我获得永恒清净的快乐的助缘。”
“愿我这份功德帮助我止息一切苦。”
“愿我这份功德帮助我永远不再生老病死。”
如果有新人要以巴利语发愿,应该先了解念的意思。如果念巴利语有些困难,也可以用自己熟悉的语言念,最重要的是要清清楚楚自己发愿的意思,否则GPS可能无法准确定位。
无论一个人有没有宗教信仰,是不是佛教徒都没关系,每个人都有着不要痛苦,想要得到永恒快乐的原始本愿,只要还在苦海里航船,每个人都需要给自己的船装上导向快乐安稳的GPS,在茫茫大海中不会失去方向。
特别能感觉GPS真正我们南传佛教弟子身上运作着。其实GPS的系统已经在以前已经开始驱动了,在运作着,回想起来,我们生命中很多奇妙的安排,冥冥中就是要走在这条解脱之道上。
特别喜欢寻法尊者的名言:
「重覆是为了不再重覆,
努力是为了不必努力;
厌离是为了不再厌离,
休息是为了一切止息。」
记得,托钵、布施、服务、恭敬、护法、开路、载送、接引、分类供品……这一切一切的善行也都是为了不再重复,为了一切止息。
下期继续。
第四期
💡GPS领航,谨护船不沉;
作意僧伽施,以六支供养,
倍增诸善业,重复缘加叠;
临终大擂台,有望做擂主,
令生业主导,投生人天趣。
发愿与回向,人天皆欢喜;
龙天护法护,鬼畜受益多。
驱动了GPS,长久在茫茫苦海中流浪漂泊的船终于有了明确的方向。然而,我们也要继续在一种船务上努力不懈,那就是尽可保持船不沉。只要不沉船,我们才能有资格谈有关前进的事项如引擎升级、寻找阳光和商船队伍加油补粮、减少GPS讯号受的干扰等,对于一艘沉船来说这些都是谈不上的。
接下来的分享,我们将围绕在如何让托钵活动在不沉船的首要重任上贡献出法的力量。
相信有智慧的贤友们都会明白这里不沉船的譬喻是指什么——保护自己不堕落恶道。海上行驶的风险实在是太多了,只要没有靠岸,没有人可以保障我们这艘船永远不会沉。在我们后台作业运行中的GPS是没有办法完全保证我们不会触礁的,就像装备了最先进的GPS系统,也无法保证一辆汽车永远不会发生车祸一样。那么,影响我们的船下沉或上升最关键的因素,就是我们临终时的最后一念了。
一般人在临终时,心是处在一生中最孱弱的时候。这时,过去曾经造过的善恶业都纷纷摩拳擦掌,准备要登MMA擂台打搏击,竞相要做主导投生的令生业(janakakamma)。令生业是诸业之王,因为下辈子的生命形态、快乐或痛苦、聪慧或愚蠢都完全由令生业主宰。如果要托钵活动的善业在搏击擂台打败众多对手成为诸业之王,就要在平时做布施、供僧、服务或护法时,通过殊胜的福田和心态把他给壮大起来。只要没有重业挡在前面,在临终时脱颖而出的胜算就很高了,我们的船就可以继续往海港方向行驶。
进行托钵活动时,可以通过很多方法来强化我们的善业,如在上几回与大家分享过的僧伽施和具备六支的供养。世上有五种最殊胜的福田:僧团、佛陀、阿罗汉、母亲和父亲。这五种福田都有着超级倍乘放大的能力,不管种下去的是好坏种子,都会带来不可思议的结果。
全程带着欢喜心布施是善用重复缘(āsevanapaccayo)的力量。善业在心路过程停留越久,造业的速行心(javana)就越多,无数累积起来的速行心会对心路过程造成更强大的撞击力,每每事后回顾时又加深了印象。所以,同样一个善业,以欢喜心或以平平淡淡的心来做,就在这里见真章了。在滚雪球效应下,前中后都有欢喜心的善业种子还会随着时间的推移而越滚越大粒,一颗超大型种子种在最肥沃的福田里,在临终时可能会以最强大的形态登上诸业之王的宝座呢,而以麻木不仁或伴随着杂染的善业就没有这股滚动的力量了。
同样的原理也发生在恶业。如果一个人不断地懊悔或一直耿耿于怀着过去造过的某个恶业,即使是很小的恶业也会因为重复缘的力量而变得很强大起来。懊悔对恶业不仅没有刨弱,还在壮大了它,这点要非常谨慎的。
每当托钵活动结束后,僧信集合在一起发愿的同时也记得把当天所有的功德回向给龙天护法、地居神、往生的亲人以及菜市场周围可见或不可见的众生。有了龙天护法和地居神的随喜功德和扶持,托钵活动会进行得更顺利,更少障碍。有能力的龙天护法和地居神还可以透过无形的力量来感召当地的菜贩和居民积极参与呢!让更多人能与三宝结善缘,累积善业。在菜市场周围的鬼道众生也很需要我们“新鲜”的功德以获得温饱,减少痛苦,乃至因此而脱离鬼道。
托钵是人天欢喜的事,带来真惠的范围不仅是人,还有他界众生都可受益。在天界没有机会做功德的天神也可能会下凡供养,这是在佛陀时代经常发生的事,有很多需要功德的天神们会化身为人下来供养天食给入村托钵的僧众们。再者,这个难得的机会在很多天神的时间观念里真的就只有区区五分钟而已,甚至更短,这要看是在哪层天,一旦错过了就要等很久,或许再也遇不到了。所以在托钵活动时,如果不经意中看到了其他众生或者嗅到异常的芳香时,请见怪不怪哦。
如果一路上有阿狗阿猫阿牛等对托钵的僧人有欢喜心,那肯定能给牠们的未来带来很大的提携。举个真实的例子,在帕奥禅林有个修行僧,在修缘起时观照到自己的过去前一世是一头母牛,牠对每天经过牛棚的托钵僧生起恭敬和欢喜心。在那头母牛临终时,对托钵僧的善心成为令生业,这一世投生做男人。后来他出家后精进修行并成就止观禅。
如是,托钵组的贤友们,愿你们都能为自己的善行感到无比欢喜,因为你们利益到的不仅仅是自己,还有很多天地上下可见不可见的众生。
下期见。
第五期
💡人乐人selfie,晒照炫富酷;
滋长自我慢,比较生嫉妒;
十照九P图,恐龙变美眉;
曝光招惹祸,何必自找苦?
不如selfie心,监视身口意,
时时三因业,未来三因报。
当今时代有了手机和社交网络的方便,很多人流行selfie自拍晒照。几个星期以来都谈严肃的课题,要么,这个星期咱们托钵组也来轻松一下,玩个真正有意义的selfie吧,玩自拍又可以学习与活用佛法,哪里找这样的好康呢。
那要怎样玩佛法的selfie呢?
首先让我们尝试理解两个相关的课题——数码照片和我们的心。
从手机或数码相机拍出来的数码彩照,在这里我就简称彩照吧。我们看到的数码彩照虽然看似多彩缤纷,其实都是由最基本的三原色(primary colors):红(Red)+绿(Green)+蓝(Blue),简称RGB这三原色通道的变化以及它们相互之间的叠加来所得来的结果。RGB是目前运用最广的颜色系统之一,也是人类视力所能感知的所有颜色的根本色。原色与颜色的区别是:原色是其他颜色的本源,颜色可以由原色混合而得,而原色不能经由其他颜色混色而成。👇

接下来我们一起开个脑洞。假设手机或数码相机因为某种原因而只能捕捉到两种原色:红绿(RG)、红蓝(RB)或者绿蓝(GB)的二原色组合,而非三原色(RGB)组合,那将会是一个怎样的彩图呢?👇

👆以上是三原色与二原色的色差了。如果连二原色的组合也没办法捕捉到的话,那彩照最终只能变成灰白照了。
对数码彩照与原色之间的关系有个基本认知后,我们进一步了解心的运作,这里不作详述,只是概括几个要点。
一般人在日常生活中一早醒来一直到入睡的每一刻,起心动念只有两种状态:善心或不善心,没有其他。有21种善心和12种不善心,在这里也不跟大家详列了。在这形形色色的心当中,可以总归类成6种因(hetu)或根(mūla),这些因或根决定了一个心的品德,它们分别是①无贪(alobha)、②无嗔(adosa)、③无痴(amoha,也称慧根paññindriya)、❶贪(lobha)、❷瞋(dosa)、❸痴(moha)。称之为因乃是因为是后来事物生起之因,称之为根是作为树生长的根。巴利语mūla也像马来语mula,即开始的意思,一切都由此开始。
以黑白区分乃是因为前①②③只有出现在一切善心,而后❶❷❸只出现在一切不善心。我们每一个当下的刹那间只能存在一种心,善心生起就没有不善心,有①②③就没有❶❷❸,反之亦然,水火不共存。只是心刹那生灭得太快,给人们带来善恶掺杂的错觉。
让我们一起学习与认识这6种因,它们都是心理的一种状态。其实它们很多已经住在我们内心很久了,我们只是重新给这些熟悉的面孔一个正名和进行归类。
①无贪——不贪求、不执取,能给予、布施、放下、舍离、付出不求回报的心;
②无嗔——没有瞋恨、烦躁、紧张、压力、害怕与抗拒,希望对方幸福,有慈爱、恭敬、欢喜心;
③无痴——明白生命的真相、对因果、业力、三世轮回有信心,有正见,不迷惑,在行善时有思维因果,知道有善恶业,有业报智,有作意无常想、无我想,乃至观照究竟名色法。
所有善心里都有①无贪和②无嗔,但未必会有③无痴,所以,一颗善心一定有最少两个因,最多三个因。大家还记得红、绿、蓝(RGB)三原色吧?就像三原色给予彩照所需的美丽色彩一样,无贪、无嗔和无痴赋予一颗心健全美丽的根,在道德上是无可指责的,以及会带来愉悦的果报,所以,无贪、无嗔、无痴就是一个善心色彩的三原色。具有两个因或者三个因的善心如大树般稳定又坚固,故也称为有因的心。为了配合接下来的selfie活动,我们暂时用三原色与三因挂钩,红(R)代表无贪,绿(G)代表无嗔,蓝(B)代表无痴。
再来,让我们重新认识长久以来跟我们朝朝暮暮相处的“老朋友”们。有些很显眼,有些正在潜伏着等待因缘被激发;
❶贪——除了所有与无贪相反的素质,也包括了自私的欲望,渴求,有邪见,傲慢;
❷瞋——除了所有与无嗔相反的素质,也包括了反感,伤心、悭吝,妒忌,懊悔;
❸痴——除了所有与无痴相反的素质,也包括了怀疑,困惑,犹豫不决,心散乱,混沌。
所有不善心里都有❸痴,它也可以独自存在。❶贪和❷瞋不会同时一起生起,有贪就不会有瞋,如此类推。这类心称为不善是因为它们在精神上不健全,在道德上应受指责,以及会带来痛苦的果报。所有不善心都没有无贪、无嗔和无痴这些带来坚固的因或根,所以不善心也称为无因的心,无因的心则如藓苔般既软弱又不坚固。
为了配合这次的selfie学习,我们这里就姑且设定一颗没有无贪(R)、无嗔(G)和无痴(B)三原色的不善心是没有色彩的,只有呈现灰白色,因为没有任何三原色为它提供所需的色彩。
心是由很多究竟名法组合而成,想要进一步了解可以参考《阿毗达摩概要精解》,或者来兜率天修行林或传法生态林禅修,亲自验证。这里我们只需记住这6根本因就行了,因为它们就像统治整个心理世界的3个国王和3个魔王一样。3个国王分别统治光明界,3个魔王则分别统治暗黑界。要光明界获得胜利就要护持统治光明界的诸王,打败暗黑界的诸魔王。
认识了上面6种心的状态、专有名字和配对的颜色后,我们可以开始selfie啰。
先让自己回顾最近一个历历在目的经验或比较深刻的记忆,尝试在心中构成一幅画面后再把它凝固,回想那个刹那画面里的自己正在处在怎样的心境?接着分辨出自己是处在善心或不善心,然后觉得有哪个因?无贪(Red,红)、无嗔(Green,绿)、无痴(Blue,蓝)、贪、瞋、痴?并根据它们相对应的原色来决定是属于三原色(RGB)、二原色(RG)、还是没有原色,然后用心灵手机自拍那个画面,看看能捕捉到什么样色彩的影像。准备好了吗?我们开始哟!
我们就以西马传法生态林的托钵组开始。在还没有开始之前,先澄清我并没有他心通,至于记忆片段里的主人翁是不是如我所想象中的那样想就不清楚了,以下纯粹借用大家的一个记忆片段来做个示范让大家一起学习而已,如有雷同实属巧合哦。当大家熟悉这个selfie的做法后,再来selfie自己的记忆。
不多说了,开始吧!我们一起来看看Bro 建成的memory selfie:👇

“嗯,这个记忆画面是2017年4月9日早上8:30左右我在带领着托钵队在Puchong Puteri Mart进行托钵活动。画面当时的我带着正念,一边散播慈心、一边为僧团引路、开路和拿供品,我正在累积着殊胜的护法善业。
画面的那个我的心正在处在善心,这个善心有①无贪(R)、②无嗔(G)和③无痴(B)三因。当我对这个画面selfie时,心灵手机可以捕捉到三原色(RGB)。有了三原色所供给的种种彩色,那么,在我心灵手机的屏幕上就可以呈现出彩色完整的照片了。”

👆Bro 建成的心灵手机屏幕显现的三原色(RGB)彩图。
我再拿Bro Law的记忆做selfie示范:👇

“那天2017年6月4日早上8:15分左右在Pudu ICC的托钵活动时,我带着一颗很恭敬的心脱掉鞋子,然后跪下来,心里想着僧团为对象,双手捧着干粮放在尊者的钵,我知道这是善业。此外,心里没有想别的了,很专心的做…
画面里那个刹那的我的心是处在善心,这个善心里有三个因,即①无贪(R)和②无嗔(G)和③无痴(B)三因。所以,当我selfie这个内心的画面时,心灵手机可以捕捉到三原色(RGB),在屏幕可以呈现出三原色组成的彩色影像。”

👆Bro Law的心灵手机selfie到由三原色(RGB)组成的彩图。
下面是Sis TingYing 对她记忆的selfie:👇

“这个画面是在那天2017年6月4日早上8:20左右时,我满怀欢喜地买了两包干捞面和一包咖啡饼干,恭敬地跪下来,并带着对因果的信心,很开心地把食物放进Nanda尊者代表的僧团的钵里。
画面刹那的当下,我的心是安住在善心,这个善心有①无贪(R)、②无嗔(G)和③无痴(B)三因。当我selfie这个画面时,心灵手机可以捕捉到三原色(RGB),在心灵手机的彩色屏幕可以呈现出三原色(RGB)组成的影像。”

👆Sis TingYing的心灵手机selfie到由三原色(RGB)组成的彩图。
我们一起看看Sis Siew Ling的记忆片段,看她当时是怎么想的(她是主流英文教育的,想法当然是英语的啰 Sis Siew Ling is English-ed, so her thought will be appear in English):👇

“Smiling me on that sunny piṇḍācāra day at Sungai Long market. In that special moment, I reverentially knelt down facing the Saṅgha, 5kg rice pack in hand, waiting for monks to pass by. Even before offering the rice, joy filled my heart with full faith in the law of kamma.
There, in my heart, arose a three-rooted wholesome state of mind; the roots of non-greed (alobha, representing Red channel), non-hatred (adosa, representing Green channel) and non-delusion (amoha, representing Blue channel); thus completing a RGB colour model. As I selfie that freezed-beautiful memory, my inner camera captures a vivid RGB colour photo.”

👆This is how the mind photo displays in my inner LED screen. It’ d RGB colour composed. Nice or not? Rejoice my merits! Sādhu! Sādhu! Sādhu!”
另一位阳光灿烂的Sister看看她selfie到怎样?👇

“那个当下我感觉有点喘呼呼又兴奋。。那天5月28号星期天听朋友说在Sg Chua的菜市场有托钵活动,特地买了大小包东西老远从Kepong跑来这里供养呢,来迟了点,但还好师父们还没有离开。不知道为什么供养给师父感觉会很高兴的。。。
让我来selfie下当时记忆画面里的我,嗯。。。心只是感觉很喜欢供养,让出家人安心修行。嗯,selfie出来了,晒给大家看。”

👆美丽亲切的sister的心灵手机selfie到二原色(RG)组成的彩图。贤友们,你们应该可以自己分析了吧?为什么这位sister只取得二原色。
让我们借用一位小男孩的记忆片段selfie一下吧。👇

“那天5月28号早上跟妈妈去Sungai Chua巴刹买菜,那时候不知为什么妈妈把一包番薯放在我的手,要我交给站在巴刹门口的人。我看到他们穿着怪怪的,没有头发也没有穿鞋的,脚不会痛吗?为什么要给他们番薯呢?妈妈还特地要我用两个手交给他们呢。我还是照着妈妈的话去做了,妈妈看起来好高兴呢,还听到周围有哥哥们大声说什么沙土沙土的。可能是在提醒他们番薯有沙土,要吃前先洗一下呱。哥哥们真的好细心喔。
我用手机selfie了这个记忆,发现手机照出来的相片颜色跟原来的记忆里的是不一样的喔!好奇怪,为什么会不一样呢?”

👆小男孩的心灵手机selfie到二原色(RG)组成的彩图。相信贤友们也知道是什么原因吧。
我们来看看这位可爱小女孩的selfie如何?👇

“那天5月7号的星期天早上在Sungai Long早市等了20多分钟后,才看到师父慢慢走来了。哎哟,脚有的酸。终于可以dāna师父了。妈妈常常对我说dāna给师父是很好的,未来会带来财富。妈妈要我跪下来dāna师父,可我怕手不够长,我比较喜欢站着dāna,这样我才可以看到师父的钵。爸爸看我dāna后微笑着摸摸我的头说:sādhu sādhu sādhu。我听了很高兴,改次我要自己亲手做布丁dāna给师父。
我也要试试selfie这个正在dāna的记忆看看,当时我的心很开心能够dāna给师父们,我也很相信妈妈说的因果,做好事一定有好报的。要看我的selfie吗?好啦,看你们那么想看,就秀给你们看我的selfie照。颜色好美喔,呵呵。。。”

👆小女孩的心灵手机selfie到三原色(RGB)组成的彩图。
托钵组的selfie不完,其他的有待自己selfie吧,看看自己的是三原色还是二原色。不过请大家放心,托钵组所做的都是善业,selfie到的肯定是三原色或者二原色两种,不可能出现灰白色,放心selfie吧。
现在学会了真正有意义的selfie,如果接下来有贤友想晒晒下自己的一些托钵活动照,不妨selfie当时的心境,然后看看照出来的是三原色RGB的还是二原色RG的?如果是二原色的,那么往后在行善时要多留意把自己upgrade到RGB的级别喔!请不要小看RGB,我希望贤友们selfie自己在日常生活中的每一个情景时,都是RGB-based照片。在往后的学习中,我将会解释为什么selfie到RGB是多么的重要。
除了托钵组的贤友们,我们也看看在传法生态林的贤友们生活点滴的selfie照吧。
Hi,Sis Janet,也请妳selfie一下,不要羞答答的喔。👇

“这个记忆画面的我正怀着欢喜与细心地插花,希望为明天早上供佛仪式时献上美丽的花聚来庄严佛台。我对因果有信心。在2017年6月9日下午5点03分这个记忆的刹那,我生起的心是有无贪、无嗔、无痴的3因善心,我selfie了这个记忆画面里的我,拍到这张RGB 的照片,感觉很欣慰,花美心美。”

👆在Sister Janet的心灵手机selfie到三原色(RGB)组成的彩图。
来过传法生态林学习打坐的某某Sister来selfie当时的情况:👇

“这个记忆画面,我想起了那天凉爽的早晨,我在禅堂外面朝着阳光打坐,跟着禅师指导的禅修指示,要我把心投入光明里3个小时。在记忆画面的那个刹那,光明贴过来把我整个脸包围着,身体完全没有感觉,好像在浮在空中,我真的不知道自己在那里,但明明心还在醒觉着,只感觉整个世界只有光明。好像过了一会儿,心里忽然有个念头冒起来:“时间到了”,我睁开眼睛看时间,吓!竟然已经到要用午餐时间了。
我selfie了上面那个记忆片段里的我,发现相机屏幕拍到了这个!” 👇

👆这位sister的心灵摄影机selfie到RGB的光明禅相。
一位大姐姐在2017传法生态林佛陀日的selfie: 👇

“谢谢您,佛陀,感恩您,感恩您为我们芸芸众生所作出的一切牺牲和奉献。您的教诲、您的榜样、您的慈悲。。。真是不好意思,眼眶湿了,那莫名的触动又涌现了,每次佛陀日浴佛时就是这个老样子。敬爱的佛陀啊,您不会笑我怎么又哭了呢。。。请接受我小小心意,请让我为您浴身。。。
浴佛时的那个记忆片段里的我对着佛陀充满着敬仰,对佛陀教导的因果有信心。当我selfie那个浴着佛身的我时,我看到内心手机的屏幕出现跟平常一样的照片。不是很平常吗?我以为每一个人selfie内心时都会可以获得像我一样的彩照的。”

👆2017年5月10日佛陀日的浴佛环节时,一位sister selfie到自己浴佛的RGB图片。
来,淑薇小妹妹,要不要试试selfie自己在受戒的时候?👇

“最近爸爸妈妈时常带我和哥哥来这里,这里的哥哥姐姐们对我很好,但在这里吃饭前爸爸妈妈都要念这些用马来文发音,又好像不是马来文的戒。班爹说念戒很好。可我不是很明白,总之大人念什么,我就跟着念就好啰。
……tatiyampi….aham…bante…tisaranasaha…..ajiwa…atakamaka…silam…… 一进去这个记忆里面就听到了。在那个记忆里的时候爸爸还在旁边指导我读呢。我现在要selfie记忆里面的那个正在念戒的我了。”

👆淑薇小妹妹selfie记忆片段那个正在受戒的她时,心灵手机拍到二原色(RG)的照片。
Hey ,我们的工友同胞也想凑凑热闹呢(工友当然不会华语嘛)。👇

“Oh…ini dalam ingatan saya lebih kurang tahun lepas punya cerita, masa itu kita orang tengah bikin tokong Buddha, itulah saya tengah cat pintu elok-elok. Tauke Fa Long suruh kita mesti kena siap cepat dan bikin baik baik supaya sami dan yogi-yogi dapat tinggal dengan selesa. Saya betul suka bikin tokong ini dengan baik baik, walaupun saya makan gaji saja, kadang-kala saya pun ada rasa sikit letih kerana kerja sampai lewat malam, tapi ada rasa gembira juga.
Saya mau selfie memory saya pada masa saya mengecat pintu itu. ”

👆发隆的工友selfie这个记忆片段里正在专心油漆禅堂大门的他时,心灵手机捕捉到的二原色(RG)图片。
我们也看看来自其他地方的selfie如何?👇

“好震撼,佛陀就是在这里觉悟的!我感觉这是我这一生当中,与佛陀的距离最接近的时刻,我要永存这个珍贵的记忆片段。我selfie下了在2010年3月7日,晚上11点26分在印度菩提伽耶崇仰佛陀的我。那个刹那的心满溢着无贪、无嗔、无痴的善心。”

👆一位出家众在selfie自己朝圣时,心灵摄影机屏幕显示出三原色(RGB)的记忆图片。

“今年春节回娘家拜年时,与丈夫一起向父母亲行足礼,感恩父母亲多年来的养育之恩,向父母忏悔过去有意或无意的身口意过失。这是咱们「梵天之家」的传统,我要把这个美好的传统一代一代继承下去。
我selfie了在那个记忆片段的刹那,头触妈妈双足的我,那一刻我的心中有无贪和无嗔,我对因果有信心,我的心灵手机为我selfie了这个美丽的RGB照片给我保存在我的功德簿里。” 👇

👆Sis Bee Wen selfie到自己在顶礼父母那个时刻的三原色(RGB)照片。

“这个记忆片段里的我好高兴,因为正在生病的妈妈可以喝到鲜鱼汤补身了。看到鱼被刺中的刹那,我的心是处在不善心,这个不善心有瞋和痴。我selfie了自己捕到鱼的那一刻,心灵手机拍下了这张照片。” 👇

👆由于没有原色供给照片所需的颜色,捕鱼男孩的心灵手机只能selfie到灰白照。

“「来,同学们,你们要用心学习,知识能让你们走出这个贫困的山区,拥有更美好的未来。」这个记忆画面的我当时是这样对我的学生们说的。我对他们充满了爱心,犹如对待自己的孩子一样教导他们。我深知这是善业。
我也学学selfie了在那个记忆画面的自己,用心灵手机拍下了这个美丽的照片给我放在我的善业册里。” 👇

👆在泰国北部的一个贫困山区里,一位年轻善良的自愿支教老师selfie自己教书时的RGB照。

👆“生日那天,好朋友请我到巴城宾馆吃慕名已久的阳澄湖大闸蟹,真是名不虚传,口味鲜美绝伦,真是人间美味啊! 羡慕我吧!Selfie time。咦?咋啦,只是黑白照的?我怎样发朋友圈炫酷呢?怪!” 👇

👆有智慧的贤友,你愿意告诉他答案吗?因为心灵手机selfie那个刹那时,他的心是处在有贪和痴的不善心,没有原色供给颜色的照片只能显现为灰白照。
希望托钵组的贤友们能掌握好这个内selfie,对我们往后的学习非常重要。这是我们第一阶段的学习,请保留好你们的自拍照,也要记住当时自拍时的心境,我们将带到下个星期的第二阶段继续学习。
第六期
💡selfie看外表,in-selfie内观。
一样是布施,百样心态做;
智相不相应,以此归两类,
三因智相应,不相应二因,
心念转一转,信因果而施,
二因升三因,易如反掌也;
未来异熟业,带来富、乐、慧。
上个星期的selfie time感觉有点意犹未尽,所以这个星期我还想继续玩selfie。我刚给它取了一个新名——in-selfie,以区分世俗的selfie。In-selfie 的in是insight,往内观的意思;in也可以是新潮之意,要说成是一种很in的自拍也可以吧,希望贤友们不要笑我这个童心未泯的比丘。
这个星期我还想多in-selfie 几个还没有涵盖到的几种生活情景来做我们日后学习的例子。让我再次澄清,以下的一些记忆片段里的主人翁的心思与情景都是为了配合这次的佛法学习而虚构的例子,如有雷同实属巧合,如真的有雷同也属事实。
先让我们再走进以下这些布施者们内心的世界一起进行一趟探索和学习之旅。记得随身携带心灵手机或数码相机哦,有的朋友是需要我们帮忙他in-selfie的。

👆“此时此刻把手搭在前方肩膀上的我正在等待着Sayadaw U Kañcana禅师带领我们信众一起念供养功德衣文。在场的人人都肩搭肩联缀成一体,我是群体,群体是我;功德衣是群体,群体是功德衣;我感受到来自前方肩膀异常的体温,仿佛是那个闪闪发光的功德衣透过一位又一位的血脉输送过来的热度和正能量。
当大家屏住呼吸、心念同步,准备把功德衣供养给僧团那前几秒钟的瞬间,且让我做一点佛法省思:省思没有一个我在布施,没有布施的东西,没有接受布施的人,一切一切都只是名色法在生灭而已 。
我in-selfie了那个记忆片段的我,在供养功德衣前正在作意无我想和粗浅的观智,希望能提升围绕在我布施背后的智慧来加速我未来证得解脱的因缘。” 👇

👆一位贤友在in-selfie自己在供养功德衣时候的三原色(RGB)彩照。

👆“那一天早晨,我又把自己打扮得花枝招展的,在他将经过的托钵路线等候。
僧团当中有一位长老比丘是我最理想的丈夫,他俊朗又慈悲,博学兼幽默,他那倾心的笑容总在我脑海里挥之不去。我好喜欢他庄重威仪的背影,我喜欢听他的法音,喜欢他的念诵、喜欢受他给予的祝福,喜欢他的一切一切……我已多次向他明示暗示,希望他能还俗跟我在一起,还俗后他也可以不需要工作,我愿意照顾他一辈子。他每次都沉默不回应,也不瞄我一眼。我的心犹如小鹿乱撞,多希望他能被我的美貌吸引,哪怕只是一瞬间的眼神接触。世界上最遥远的距离,不是天各一方,不是生与死,而是我跪在你面前,彼此却被一层纤薄的黄袈裟隔离着。
他拿着钵充满着正念地走来了,我虔诚地跪着把食物和我的心一起放进他的钵里。我要in-selfie供养心上人那甜蜜的一刻。我是虔诚的佛弟子,对因果有信心,我当然希望未来做我丈夫的也是相信因果的、有美德的,只有这样可靠的男人才能托付一生,而比丘尊者最符合我择偶的条件。” 👇

👆在泰国的一位美丽的少女在in-selfie自己供养僧众时获得的三原色彩图。

👆“回忆那天早上在咖啡店吃早餐时看到了这个和尚,不知道为什么感觉特别不顺眼,年轻人有手有脚不要好好找工做,却选择做社会的寄生虫。我观察他站在那里蛮久的,也没有人愿意给他钱,活该的。但奇怪他也没有主动走到每一桌跟人讨钱,只是静静站在那里。我忍不住走向他面前拿起手机拍他,盯着他,又看他的碗里面有些什么。我做了一些挑逗他的事,希望他会识趣离开,但他还是没有什么反应,真是恼火我了。我毫不客气的问他站在那里到底要做什么?很难看你知道吗?他说来化缘的,我拿出一块钱打发他走,他说不要钱的,只要食物。咦?怪了,怎么跟其他经常来讨钱的和尚不一样的?

👆给你吃的你就会走是吧?我去打包面,拿给他时还特别提醒他说:拿了就好走开,不要站在这里。还好他拿了食物后也识趣走开了,不然我真的会对他发飙的。后来他走后我又想想,当初真的不该买给他,让他变得好吃懒做反而害了他。”
贤友们,让我们帮这位朋友用他的心灵手机来in-selfie他当时在咖啡店这段回忆作为我们学习的一个例子。在上面那个记忆片段中,由于对托钵僧不如理作意而生起反感的那一刻,他的心灵手机只捕捉到瞋和痴的不善心,所以屏幕呈现出灰白照。👇

这也是我托钵时遇到的真实体验。其实我以前也肯定这样无理对待过出家人,那天恶业成熟时他刚好成为我恶业的受害者,才会对我有这样的反应,对他真是不好意思。既然已经送上门,我也善用这个因缘修个忍辱波罗蜜啰。

👆无论如何,在in-selfie这位朋友在供养我的那个刹那的心,他的心灵手机依然可以拍到二原色(RB)彩图的。
还记得上星期那个捕鱼小孩的in-selfie吗?我们再看看他的续集吧。👇

👆“一年前,做渔夫的丈夫突然意外去世了,只留下我和一个儿子相依为命。生过孩子后我就一直体弱多病,但很欣慰的是我的儿子很孝顺懂事。从父亲那里学会捕鱼技能的儿子时常带鱼给我煮鱼肉汤补身,鱼也拿去菜市场买来养家活口,小小年纪就当家起来。
在这个记忆片段的那天,刚好有个僧人来到我家托钵,我把刚煮好的鱼肉汤和鱼丸全都供养给了这个僧人,然后跟孩子一起跪下来接受僧人的诵经祝福。我在in-selfie那个记忆片段的时候,僧人正为我们母子诵经祈福,希望我能获得健康,愿我的爱儿能获得平安长寿。” 👇

👆一名寡妇在in-selfie自己和孩子供养僧人后接受祝福的二原色彩图。
从上面几个学习的布施情景里,我们可以看到同样的布施,在他们布施背后却围绕着各种不同的心理状态。无论如何,今天我们先不谈这些布施背后的种种心态或动机,我们可以结论的是:在in-selfie布施行为的那个当下时,我们都可以捕捉到两类的彩图,即有无贪的R(红)+无嗔的G(绿)+无痴的B(蓝)的三原色RGB彩图和有无贪的R(红)+无嗔的G(绿)的二原色RG彩图。
然而,请不要小看三原色RGB和二原色RG看似只差那么一个B原色,实际上,他们未来带来的差异可是天差地别的呢。要升级二原色到三原色的层次其实并不难。只要在布施的时候,稍微转个心念给自己注入B(蓝)原色,就可以轻易地完成三原色了。只要带起一个B原色,RG自然跟着来。
行文到此,相信贤友们也明白到B原色是代表无痴的心,也是智慧的元素,二原色和三原色的差别是在于有没有与智慧相应。同样的付出,只是因为当时布施的心念稍微欠缺了一些智慧的省思而造成了云泥之差,那是很可惜的。
让我们再重温一下代表B原色的智慧元素有些什么:明白生命的真相、对因果、业力、三世轮回有信心,有正见,不迷惑,在行善时有思维因果,知道有善恶业,有业报智,有作意无常想、无我想,乃至能观照究竟到名色法。这些都是无痴的因。
希望托钵组的每一位贤友们从现在开始能先从最简单的做起:对因果要有信心,慢慢让其他智慧的B原色一层一层地深入到骨子里去。当你的每一个细胞,每一寸神经,甚至连做梦的色彩都已经充满着B原色,因果知见已经完全融入你的思维模式里时,那么你每次in-selfie自己的善行所呈现的都是三原色彩图,你所做的善业都是三因善业,这时,你已经成功完成了生命第一阶段的三观2.0版升级。这是第一步非常重要的升级。有了2.0的升级,我们才可能有接下去的3.0、4.0、5.0…..的升级。
如果你已经成功升级到2.0版,也应该尽可帮忙亲人或朋友进行升级。如果小孩或老人家没办法理解太复杂的理论,那没关系,只要常提醒他们记住一点就好:要相信因果。如果他们能相信因果,你已经帮助到他们完成三观2.0的升级了。2.0版的人在in-selfie自己的善业时通常都能捕捉到三原色彩图的。
至于三原色与围绕在布施时的心态他们之间有什么连带关系,留给往后再继续跟大家分享。下期见。👋
第七期
💡佛法小工具,好用接地气;
随手拍一拍,心境览无遗;
若灰白照多,转心换彩色;
业报心头记,善业有三因。
冒恶业掉境,百招用不上,
还有in-selfie,笑笑照中‘我’;
斩断不善流,削弱重复力;
闪光咔嚓声,烦恼魔落逃。
“Selfie”这个词已经连续好几个星期作为我们一起学习的课题。我喜欢把日常生活的事儿跟佛法连贯起来,让佛法更接地气。一想到selfie,就会联想到佛法的in-selfie,像一个被具体化成一个握在手里的佛法工具,希望可以帮助我自己和贤友们运用在日常生活中来审视自己的起心动念,减少心里的烦恼。
从一起床到入睡的一整天内,如果日常的每一个行为都被in-selfie的话,在一天下来所累积的哪个比较多,彩照或灰白照?而在彩照之间是三原色还是二原色的?借助这个佛法小工具来省思自己一天当中处在善心比较多还是不善心?如果不要有灰白照,就要更努力不让自己掉入不善心,同时醒觉到自己所做的善业要有三因,这是我在这两个星期以来跟大家共同学习的。再加上很多鲜明有趣的in-selfie例子,相信已经加深贤友们对三原色、二原色和灰白照的印象。记住了哦,这些概念还要带到接下来很重要的学习,它们都是有连贯性的。什么重要的学习呢?请允许我卖个小关子。
不知贤友们没有发现到in-selfie还有一种特别的功能?当我们在in-selfie自己时,内心起了什么运转呢?其实在心路过程生起都是一连串与智慧相应的观照心,让自己在还没有在名分别智(观禅的第一阶段)的层次,也可以在初步的思维层次来体验内心的起心动念,体验善心和不善心之间的差别在哪?它们在感受上、轻重感、松或紧、宽或窄、柔或僵、亮或暗的度上有什么不同?
掌握了in-selfie的操作,慢慢就能在粗浅的层次体验到善心和不善心的差别。当我们处在善心时,心通常会感觉比较轻安、松柔、清凉、开阔、放下;反之,不善心则感觉很沉重、不安、黏着、绷紧、僵硬、狭窄、闷热、苦受。虽然我们无法以喜悦或舍受来区分善不善心,因为它们都可能伴随着乐受和舍受,但我们依然可以用亮与暗分界。有兴趣了解的贤友不妨给自己做这个小实验:当晚上熄灯准备睡觉时,确保周围乌漆墨黑的情况下闭上眼睛,心里什么都不想,只是舒服地放松,或者回忆起以前曾经做过的一件很欢喜的善事,或者散播慈心给一切众生,不出几分钟,你会发现闭上的眼壁会出现漂游不定、忽隐忽现的晕红云团,你可以很肯定当时并没有什么外光向着你照射,那么这些晕红云团是从哪来的呢?其实这就是善心产生出来的光明。如果心里想的都是害怕、伤心懊悔的事,就没有这个效果了。
熟悉了善心和不善心在感受上的特征后,我们就比较容易醒觉内心在日常生活中的状态。有些时候我们的恶业会冒得特别凶,虽然有醒觉到自己正陷入不善心,但却对它束手无策。内心的烦恼魔实在是太顽强了,之前学会的武功招数也都拿它没办法,这时,请不妨试试拿起心灵手机对着那个灰白的心境in-selfie一下,然后看着屏幕的灰白照微笑地对它说:“Hello,我看到你了,灰白照里的我。”👇

烦恼魔再怎么狡猾伪装,只要我们能认识它,看破它,它都会不好意思的灰溜溜消失,就像佛陀时代的魔王魔子们一样,每次被佛陀识破后都会垂头丧气地说:「世尊已识破我!善至已识破我!」伤心与失望的魔王便会立即消失了。
对付内心极之难缠的烦恼敌人,能多一项武器防身做后备当然更好,当其他武功兵器都派不上用场时,也许in-selfie可以在这时候奉献出它小小的力量。它能为我们做些什么呢?也许它没有观智的慧剑那么锋利,它只是用手扰乱不善的水流,削弱重复缘的力量,为灰白的心发送一束色谱,让你歇一歇,静一静,脱下墨镜,从另一个角度和视野看回自己,跳出盒子来思维;或许它什么也不做,只不过用拍照的一声咔嚓,一道闪光,烦恼魔就被吓了一吓落荒而逃而已。
下期续。👋
第八期
💡in-selfie不仅好玩,还可依优劣打印;
照片好坏看心态 + 围绕前后的动机。
三因印出三、二色,二因印出二、灰白,
灰白印只得更差,此乃复印大原则。
之前好几个星期学习了in-selfie,相信贤友们的心灵手机或数码相机也捕捉了不少靓照吧?这一期我们将要用彩色打印机来把之前in-selfie到的很多彩照和灰白照打印出来。还记得你们在in-selfie某个记忆片段时,围绕在当时的心态吗?好,就带着照片和附带的心情一起开始这一期很重要的学习范(fun)吧!
相信大家也都明白彩色打印机是什么,就是一种可以把输入的数码图像快捷地打印到一张纸上的机器。至于打印出来的效果如何,主要有赖于两方面:原图的素质和彩色打印机的品质。
原图的素质方面,我们的手头上都有三原色彩照、二原色彩照和灰白照。现在我们从心灵手机或数码相机里选出一张自认最美的彩照,如果有三原色的当然首先三原色,若只有二原色,那只能用二原色的了。
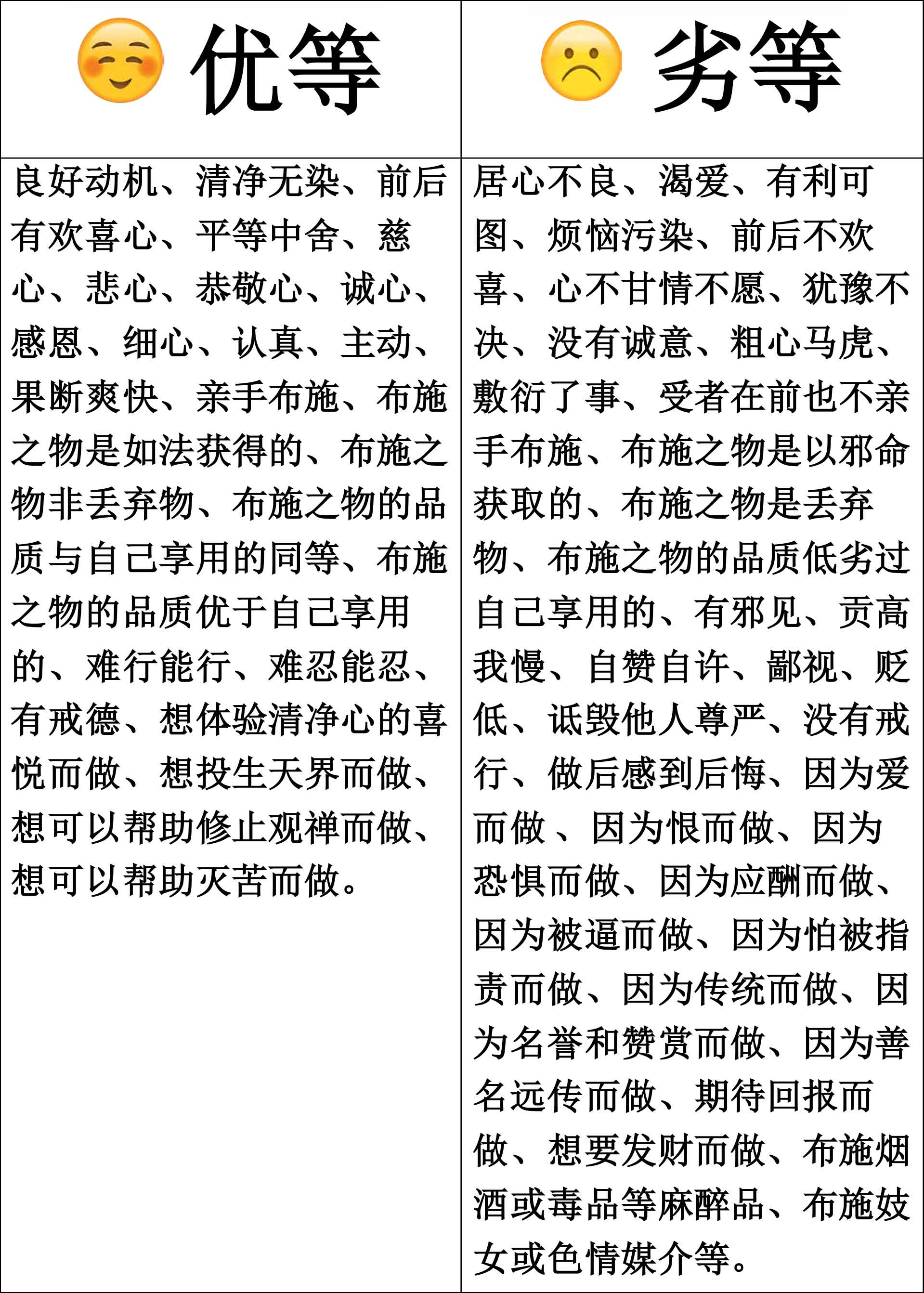
至于彩色打印机方面可分为两种品质:👍优等和👎劣等。👍优等的彩色打印机是镭射型,粉匣里所有的色粉都完整与充足;👎劣等的彩色打印机是喷墨型,墨盒里的其中一种或两种彩色是不足的。这里我们可以排除打印纸质的考量,因为彩色打印机能提供最好的照片纸。👇

也许贤友们会想:要打印出最漂亮的照片当然要选用👍优等的彩色打印机来打印,对吧?但是这里的规则是有赖于该照片当时的心态,由不得我们选择,这就是我要贤友们记住在彩照里的那个你当时是处在什么心态的原因。下面是种种心态的两大归类:👇


👆现在看着要打印的三原色或二原色彩照,回想一下当时被拍下的那个记忆片段围绕着怎样的心态,然后对照上面的种种心态表,看看是归类在😊优等还是☹劣等的?如果围绕在前后的心态都是😊优等的,那么恭喜了,你可以获得👍优等彩色打印机的使用权;如果心态是☹劣等的,那不要意思,只能用👎劣等品了。
当一张数码彩照从手机或数码相机输出到打印机进行打印时,如果按照上述两种彩照与两种品质的打印机,我们就可以依类推演出三种可能打印出来的效果。下面我们以一张布施食物给饥荒儿童的三原色和二原色彩照为例子:👇

如果彩色打印机是👍优等的,无论是三原色或者二原色,我们就可以预期打印出接近100%原图的复制图。如果输入的彩色打印机是👎劣等品的,由于墨盒里的其中一种或两种彩色欠缺,那么原本有三原色的彩图只能打印出二原色的结果,而二原色的彩图则只能打印出灰白色的图片了。

👆我先以Bro建成的三原色彩照为例子。
“我回想起来那个照片里的我在护持僧团进行托钵活动时,前后是很欢喜的,过程充满恭敬的,有正念和慈心。”跟据当时Bro建成护持僧团时的心态是可以归类在😊优等组,那么我们祝贺Bro建成这张彩照将被输入👍优等的彩色打印机进行打印了,打印出来的结果将会如何呢?👇

👆Bro建成心灵手机in-selfie的三原色彩照,被输入👍优等的彩色打印机后,打印出来得到与原图差不多一样的复制图。
试过了彩照,我们也试试打印出灰白照看看效果有什么差别吧。但是与彩照不一样的规则是,灰白照完全没有选择的余地,只能使用👎劣等彩色打印机来打印而已,因为围绕在灰白照上下左右的心态都不可能出现在😊优等组里。

👆我请了上回那位捕鱼男孩帮我们做个示范。从他的心灵手机找出了一张他in-selfie自己捕鱼的灰白照,然后输入👎劣等彩色打印机打印,结果会是怎样的呢?👇

👆原本就已经没有原色的灰白照,再遇到墨盒里有一种或两种彩色不足的👎劣等彩色打印机,导致灰白照的某些灰色度没办法打印出来,所以打印出来的最终图有些部分只显现为空白,这就是灰白照被👎劣等彩色打印机打印出来的结果。
总而言之,彩图打印最好的结果顶多与原图一样,不可能会比原图更好;二原色原彩图是不可能打印或复印出三原色彩图,结果顶多只能与原图同等或变得更差而已。以👎劣等品打印出来的灰白最终图结果只有比原灰白图更差,连与原灰白图同等的机会也没有。请贤友们记住这个对生命非常重要的打印或复印原理,我会在接下来的学习里与贤友们分享为什么很重要?
掌握了打印或复印的基本原理,这个星期就让贤友们自己练习把你们in-selfie到的彩照或灰白照,根据当时的心态进行归类后输入相对应的彩色打印机打印出来,也不妨尝试帮忙打印之前我们一起学习的很多in-selfie的例子,看看会是什么结果吧?
先拿Bro Law、Sis TingYing、Sis Siew Ling和这位笑容灿烂的Sister他们in-selfie到的彩图来对照他们在那个记忆片段时布施的心境,是不是可以归类在优等组?👇

Emm……大家应该都有资格使用优等的彩色打印机,所以打印结果都是差不多与原彩图相同,随喜随喜!👇

记得喔,每次打印in-selfie的彩照时,要确保自己都有资格使用优等彩色打印机,为什么呢?是非常重要。留到改次再分享吧。
下期再继续。掰掰👋
第九期
💡富贵美貌影响力,健康长寿与聪慧,
人人向往之幸福,不以祈求而获得;
恭敬欢喜地布施,服务并适时请法,
加上持戒不伤害,圆满人羡七幸福。
接下来两个星期会跟贤友们一起探讨与学习在托钵活动里可以累积到什么样的善业和其相应的果报。
根据《中部•第135小业分别经》,佛陀教导有14种行为导致7组人类生命的劣胜之差,依经典里的次序,即:⑴ 短命与长寿、⑵ 多病与健康、⑶ 丑陋与美貌、⑷ 没有影响力与有影响力、⑸ 贫穷与富有、⑹ 出身下贱与出身高贵,以及⑺ 愚蠢与聪慧。
古往今来,这些存在的劣胜之差都是人类最关心也最困惑的命题,是普遍性、无时间、无时代之分,无论两千年前与现代都没有差别,而这个千古命题也只有拥有一切知智的佛陀才可以解谜。到底是人类自身的什么行为导致了上述的劣胜之差呢?
⑴ 短命vs长寿——杀生导致短命,不杀生导致长寿;
⑵ 多病vs健康——伤害众生导致多病,不伤害众生导致健康;
⑶ 丑陋vs美貌——恼怒导致丑陋,不恼怒导致美貌;
⑷ 没有影响力vs有影响力——妒忌导致没有影响力,不妒忌导致有影响力;
⑸ 贫穷vs富有——不布施导致贫穷,布施导致富有;
⑹ 出身低贱vs出身高贵——不恭敬导致出身下贱,恭敬导致出身高贵;
⑺ 愚蠢vs聪慧——不请教佛法问题,行愚蠢之道而导致愚蠢;请教佛法问题,避开愚蠢之道,了解何为聪慧之道并实践而获得聪慧。
[短命、多病、丑陋、没有影响力、贫穷、低贱和愚蠢]这个七衰组是一个正常人都避之若浼的;而[长寿、健康、端庄、有影响力、富有、高贵和聪慧]这七幸福组都是人人日日夜夜祈祷、思念、希求、祈愿,乃至不惜一切代价来追求的。但是佛陀说:如果只是通过祈祷、希求、祈愿、多想就可以获得的话,那么,世界上的人们从来都不会欠缺这些幸福了(《增支部•5集•43经》)。要获得幸福就必须依据佛陀开显的因果法则来能覆行导向幸福之道。
在托钵活动的整个过程里,有些人是供养的、有人是负责护持的、有人负责载送的、有人带路的、有接引的、有组织、分类供品、宣传等等。如果我们懂得善用托钵活动来覆行幸福之道,其实是可以涵盖到以上《小业分别经》里[七福]里的六福,有哪些六福呢?富有、端庄、有影响力、高贵、长寿和聪慧。
富有——在托钵活动时,我们供养食物、饮料、袈裟、车乘、花、香、油、灯等等如法资具给僧众。如果布施的善业在我们临终时成熟的话,我们将能投生天界;如果投生为人,无论出生在哪里都会富有。
布施食物是给予力量;布施袈裟是给予美貌;载送僧众是在布施车乘,给予方便和安适;布施电灯、手电筒、电费是给予光明。未来果报成熟时会获得力量、美貌、方便、安适和明眼。(《相应部•天子相应•42经》)
在适当的因缘依自己的能力与对佛教感兴趣的人分享佛法,进一步接引他人亲近智者和僧团,深入佛法和修禅,这是在做法布施。于一切布施之中,法布施最上(《法句经•354》)。因为布施不死之道,未来也能获得不死。
托钵活动能为众生制造很多行善积福,广结善法缘的机会。能成为众人的善知识,未来也会遇到很多善知识。当生命中时常出现善知识指引前往我们正确的方向时,确实是人生的第一个大吉祥。
护持、载送、服务、分类与准备供品等都是应时施,因为在最需要人手的场合和领域布施个人的时间、力量、才干和专业知识。未来应时施的果报成熟时,会在最需要的时候带来特别的善报,如能遇到雪中送炭的人和获得贵人相助,心愿也很容易实现。
美貌——布施的前、中、后都带着欢喜、慈心和感激。如果对僧众充满欢喜、慈心和感恩的善业在我们临终时成熟的话,我们将能投生天界;如果投生为人,无论出生在哪里都会端庄美貌。
有影响力——看到其他人布施的好东西时会感到随喜而不妒忌。如果对他人的善因和善果有随喜心在我们临终时成熟的话,我们将能投生天界;如果投生为人,无论出生在哪里都会有影响力。
负责组织、宣传、号召、制造机会与带领他人行善是在累积领导的功德。当领导的功德在未来成熟时将会有很多忠心耿耿的随从,所以领导的功德也在增进个人的影响力。
高贵——带着恭敬心来供养或护持僧众。如果对僧众充满恭敬的善业在我们临终时成熟的话,我们将能投生天界;如果投生为人,无论出生在哪里都会出身高贵。
佛陀曾经对给孤独长者说:「无论人们布施粗糙或精致的食物,如果带着恭敬心来布施、亲手布施、布施非丢弃物、有因果正见,当未来果报成熟时,无论投生在何处,他会享用到美妙的食物、衣服、车乘与五感官的快乐。他的儿女、妻子、仆人与劳工都会服从他,听从他的话。为什么呢?因为这是恭敬的果报。」《增支部•9集•20经》
谈到恭敬的课题,个人想表达一点感触。作为一块流动福田的托钵僧而言,他的任务是把肥沃的土壤摊开给众生种福,接收任何要种在自己身上的富有种子、美貌种子、影响力种子和高贵种子。信众的恭敬并不是僧众本身的需要,而是耕耘者的需要,这个观念是需要厘清的。这里的耕耘者也其实包括了布施者和护持两者。
随着例常托钵的重复力量,托钵活动会慢慢地吸引到很多新人积极参与布施。但有一点要留意的是,对于不了解这点的新人,我们不应该指示或强求他们在供养僧众时要脱掉鞋子或要跪下来供养,因为这样做会很容易让他们误解以为是僧众的本意,进而对僧众起一些不好的想法。他们可能会觉得这些出家人很‘爸摆’(广东俚语,大牌之意),接受供养后不止没有说谢谢,还要跪谢他。
对于不曾听闻过佛法的人而言,双向互惠互利的观念是很开脑洞的,人们普遍上都认为施舍只是在帮助别人。如果他已经难得迈进布施的第一步,我们又在他身上硬加一些他不懂的观念和形式,会给他人增添烦恼。善业产生于心思,在没有了解的情况下,只有形式而没有恭敬心地做,是不会带来高贵的果报。
身为一名僧人,我并不在乎信众是否对我有恭敬心,我只要求自己要常怀恭敬心,因为我也很需要恭敬的功德。但我不会要求信众乃至辈分比我小的僧众要跪下来顶礼我,礼敬都是因为发自内心的意愿,完全没有被指示的成分。
有时我看到道场的法工贤友会带着指令或略有紧张的语气要求刚走进道场供养的新人:“要跪下来!”、“要脱鞋!”,虽然僧众会笑笑的说:“不要紧的。”但贤友的坚持让他们在僧众面前表现得紧张兮兮,带着不自在和尴尬的心勉强跪下来做供养。
有的新人还特别向僧众解释:“不好意思,我的脚有点痛。”解释的潜台词是希望能获得僧众的体谅,因为担心不恭敬或者做错了什么礼仪而冒犯了出家人,这就是当人们以为是出家人的需要时会出现的正常心理反应,也是有些人来南传道场时所得到的初步印象,有的从此就不想再走进来道场了。希望贤友们无论是在进行托钵活动或在道场供养时多留意这点,不要不小心给新人误解了恭敬的意义。
在僧团里有些成员也是一步一步走过来的,从以前对出家人的偏见到发自内心的恭敬也是需要经历一段成见与理智的心路博弈。我觉得应该多给新人一些时间,保护他们刚刚头顶着种子的外壳,努力挣扎出土的小小善苗。恭敬的主动方应该是在他们的手里,让他们自己学习观察别人怎样做,为什么要这么做。
当一个人的心因为了解而变得柔软,愿意降低自己时,心的微妙直觉会告诉他应该怎么做。他会省察:僧众是不穿鞋,供养时我也不穿鞋会比较好吧?他会开始站在另一个角度设想:眼线朝下看僧众是否恰当?单手或双手给哪个比较好?在护持僧团托钵时,如果我能与僧众一样全程一起赤脚会更好吗?或者他会主动请示法工或护法人员:供养时我应该怎样做才好?这时刻是与他分享为何要如此做的最佳时机了。当一个人真的由衷生起恭敬心时,心自然会透过身体语言来显现出不造作的恭敬心。此刻有多少程度的恭敬,就有多少程度的高贵,都属于个人的需要,完全不需强求。
还有一点是护持者需要留意的,就是托钵的护持团队在公众的行为举止都在代表的佛教和僧团的形象。当僧团外出接近民众时,护持人员在拥挤的人群中为僧众开路时要很小心谨慎,避免引起他人烦恼。他们第一时间想到的是僧众的指使,而不是去考虑是个人的行为。
保护僧众的清净,不让女性碰触僧众的确是用心良苦,但若有女性靠近僧众时,请不要失惊打怪地把女性推开,僧众只要自己守护好自己的正念,即使无意中碰触到女性是没有犯戒的。
虽然托钵活动在惠泽众生的同时,也无法避免人们因为无知而造恶业,因为我们每一个人的业都不圆满,即便如此,我们还是应尽能力把真惠最大化,活出慈悲喜舍、忍耐和无我的精神,去掉菱角,以善报怨,让善能量从内心散播,那已经把恶缘减至最少了。
长寿——时常尊敬长辈及具德者之人的四种利益会增长,即:寿命、美貌、快乐与力量(《法句经•109》)。带着恭敬心来供养、服务、护持僧团会带来长寿、美貌、快乐与力量。
聪慧——负责载送僧众的贤友其实也可以善用在车的时间向僧众请教佛法问题,不过出自对法的恭敬和戒律的需要,请在请示佛法问题之前先脱掉鞋子。有些护法信众已经习惯赤脚驾车载送僧众,一是培育恭敬心,另一点是随时可以善用机会向僧众请教佛法。
下期续。👋
第十期
💡恭敬布施与服务,听法弘法获正见,
随喜功德与分享,乃十福业之八福。
如法托钵示民众,杜绝假僧护正法。
培育布施之惯性,佛阿罗汉皆念之。
十福业事(puññakiriyavatthu,意为造福的基础)是我们航海时的资粮供给之源。一切善法、善愿、世间与出世间的幸福都是以这十福业事为基础而成就。托钵活动可以涵盖十种福业事中的八种,即:布施、恭敬、服务、分享功德、随喜、听法、弘法与树立正见。
护持正法——现在社会假和尚猖獗,无论早晚都有真假僧人在闹市讨钱,尤其在巴生谷一带甚为严重,导致佛教和僧人的形象普遍低落。带着悲悯心,僧信可以通过托钵活动一起携手教育民众如法行布施,杜绝不如法僧人滥用人们的善心来破坏三宝形象,让假僧没有机会造下破坏正法的恶业。如此一来,人们的善种不至于播种在贫瘠之地,让未起信者能起信,已有信者另其信增长。参与托钵活动也在参与护持正法久住,提升人们对三宝的形象和信心。未来会获得庄严,容易亲近善知识和遇到正法的机会。
布施惯性——有很多人因为布施了佛陀、辟支佛及进入灭尽定后出定的阿罗汉而获得不可思议的现世报。有的人在布施后不久天下在其屋子降下珠宝雨,有的田里冒出黄金来,有的在家挖出宝藏,有的被国王封为皇后、财主等多不胜数的奇迹。其实他们能获得佛陀、辟支佛和诸阿罗汉们的眷顾也不是偶然的,因为他们已经在很多世都有培养布施修行人的惯性。
当佛陀、辟支佛和刚从灭尽定7天出定的阿罗汉们要入村托钵时都会先观照世间,然后才走向那些懂得珍惜机会的人们面前乞食。这并不是佛陀、辟支佛或阿罗汉们偏心,而是出自悲悯心让最能承担好福田的众生种福。如果种在超级福田里的种子不是幸福快乐的种子,而是辱骂、驱赶、贬低、毁谤、伤害的不幸种子,那未来的果报可不堪设想了。所以为了让福田给众生带来最大化的惠泽,他们只能挑选最有承担力的人,而这份承担力是来自与菩萨和修行人结下的善缘,以及过去很多世培养的布施惯性——当菩萨和很多修行人还没有成就圣道果的时候,他们已经在欢喜、礼敬、迎接和供养了。当他们在未来世再邂逅时,就会莫名欢喜的供养。
如今,所有参与托钵的贤友们都是在培养布施修行人的惯性,虽然现在要供养到灭尽定出定的僧人只能可遇不可求,但是在僧团成员之中,有的发愿要成佛、有的发愿要成为上首弟子、大弟子、普通弟子等,在未来的某一天,他们终于完成了神圣的心愿,成佛、成辟支佛、成就阿罗汉圣道果,还可以进入长达7天的灭尽定。当他们出定后观照芸芸众生时,你觉得他们会走向谁人呢?就是跟他们结过善缘和过去曾经供养过他们的信众们。
这个世界上充满着熟悉的陌生人,有些陌生人会令人感到特别的亲切好感,有些男女会一见钟情,有些人则莫名其妙的分外眼红等等。为什么人与人之间会有如此难以言喻的情感和善恶缘分?因为我们几秒的记忆能力。
但对佛陀、辟支佛与很多阿罗汉来说,他们的回忆已非一般的三几秒了。在眼前正在布施的这个人其实并不是什么陌生人,很多都是以前有布施过自己的信众们,只是因为他们经过10个月的母胎而把眼前人忘得一干二净而已。
今天很多信众知道学佛是好事,供僧是善业,再过几秒后我们彼此又变成陌生人。不要说还能够记得在⛽加油小站这里学习到的布施心态、僧伽施、海量功德、GPS、in-selfie、三原色、三因善业、彩色打印机等,连什么是佛法僧的概念都不懂了。也许在未来世一些僧众会再出家修行,你们也会惯性地对这些陌生的修行人生起好感,自然而然地布施或护持,感觉好像已经做过很多次一样那么熟悉了。其实是在后台默默作业的GPS制造了奇妙的邂逅,让一样的情景又重现,一样的人又相遇。
业的模式和彼此在轮回里所扮演的角色,很多情况都是一直在重复又重复着的。只不同的是:因为修行人生生世世不断地提升净化,你们布施的对象已经不再是过去一般僧人了,而是超级福田的圣贤僧。对于一个已经忘了佛法,不懂得如何作意僧伽施的人,这已经是他无上的福田了。跟修行人结善缘的优势,就是修行人只是在默默地净化内心,跟他结过善缘的人就莫名其妙地获得好处,看似来得全不费功夫,其实都有着过去深层的惯性和业的模式。
所以说,有布施惯性的人,佛陀和诸阿罗汉们会走上门祝福,牵引他走上正法的轨道,帮助他完成未完成的旅程。👋
第十一期
💡因果缘起法,为佛教精髓;
每起心动念,凡人皆造业。
心路有速行,思心所统领;
生灭留能量,业由此积累。
命中非注定,依循佛教法,
人人都能成:命运工程师。
这个星期让我们先学习了解业的基本概念。
业到底是什么?它由哪里来?它又能对我们的生命产生什么作用?业其实是一个非常错综复杂的因缘运作。无论如何,才疏学浅的我还是尝试以我所了解的方式跟贤友们一起学习。这个星期稍为用了一些佛教专用术语,希望贤友们都可以了解。如果还是不能了解的话,也没问题,请暂时放在一旁吧,应该不会阻碍大家的学习。
在物质的自然法则里有一则能量守恒定律。根据这自然定律,能量(energy)是不能无故产生,但可通过力学运动相互转换各种形式的能量。这里以太阳的能量为例:👇

👆太阳的能量不会无故产生,而是通过太阳内部氢元素的核聚变所产生的。我们现在使用的电能也是由太阳能量经过很多形式的能量转换而成。我们从食物获取的能量,追根究底也是来自于太阳。
在精神领域的能量守恒定律也是一样,业不会无故产生,一旦产生后可通过适当的因缘条件以不同的形式体现在我们的身心里。那我们的业又是何从产生的呢?
从我们睡醒一直到入睡的每一个有自我意识的起心动念里,有很多不一样的心结合在一起忙碌地执行一系列的识知任务。它们利用我们的眼睛、耳、鼻、舌、身、思想来帮我们认知、体验、领受、反应、应付和对策这个世界。这种忙碌的心路表现我们称之为速行心,(javana,是迅速地跑的意思)。只要心还有力量,不是生命临终的最后一刻,它们都是以一连串的7个速行心一起轮流‘迅速地跑’向目标来执行识知的作用。
心的本质是极速刹那生灭的,在能量守恒定律的力学定律里,任何一种质量变化和生灭都能造成能量的释放和转换,而在这一系列的心迅速跑动和生灭的过程中,能量就由此转换产生了,这些能量就是业,巴利字kamma的直译是作为。
能量确实是由速行心在忙碌干活时留下的。如果我们再顺藤摸瓜地深入追踪能量的由来,其实能量是来自速行心里称为思(cetanā)的‘总司令’,它是我们心理最究竟的其中一种本质,我们称之为心所(cetasika),简单来说心所是心的状态。这里的思心所并不纯粹思想,它还可以统领、组织、指挥、发动、协调、催促我们种种心所的作用,透过身与语来帮助我们达成心愿、目的、意图、打算等等。
思心所在执行统领作用的同时也在累积业。佛陀在《增支部•6集•第63经》里说:「诸比丘,我说思即是业。因思而造作身、语、意之业。」无论是我们可回顾或已经遗忘的记忆碎片里,只要当时的心里有思心所,那个记忆片段里的行为造作形成身业,说话言语形成语业,心念思想则形成了意业。
业的运作再怎么错综复杂也好,始终都遵循业的定法(kammaniyāma),善的心路运作能产生正能量,不善的则产生负能量。简言之,永恒不变的定律:善有善报,恶有恶报,有修证的修行人屡试不爽,四海皆准。

👆我们的身心就像一个附带着无数插座的正负能量场,它不仅存储着以前心路运转时产生的正负能量,还有我们日日夜夜不断起心动念而转换生成的新能量。当有适当的因缘让插头插在我们身上的插座时,潜伏在我们身心的能量会转换成另一种形式来呈现在我们的身心,正能量带来的体验为乐受或舍受,负能量的则体验为苦受,这就是我们熟悉的业成熟时带来对应的果报。
虽然每一种业会带来相符的果报,但也需要有符合的因缘条件来促成其成熟,所以佛教没有教导宿命论,我们不说一切都是命中注定,佛教强调的是缘起法,一切皆有变机。

👆举个简单的例子。上面这个人是美国一名非常出名的篮球明星。有些善业是他投生在母胎时就已经plugin了,比如聪慧、英俊、高贵、白皮肤、金发蓝眼、身材高挑、力大如牛,这就是所谓的基因强大,吃老本,口含金汤匙出世的人。过去本钱雄厚的人,在人生的起跑线上已经领先其他人一大步了,也没有所谓的公不公平,福德因缘自有主。
由于他投生的年代和地理正好处在篮球运动盛行的美国,是充满着财富、魅力、权力、影响力的‘电灯泡’的环境。他凭着先天的优势和后天的努力,不仅在篮球世界闯出名堂来,还进军模特界和影视界,成为家喻户晓的大明星,所以种种财富、魅力、权力和影响力的插头纷纷顺理成章接上了身体的插座。
但是,如果他投生在没有篮球的时代,或者饥荒战乱的世界,也许这些潜伏的正能量就没有适当因缘条件发光发热,我们可以说他生不逢时。所以,天时地利人和的条件也会影响业是否能全面地发挥效力。
然而,这个名人的身体里也存储了过去杀生时产生的负能量,正在等待着外来合适的插头输出。如果他经常出入夜店、生活不检点、乱搞男女关系、吸毒、酗酒,让自己暴露在这些充满残障、性病、癌症、混沌、身败名裂等等插头的环境里,那些蠢蠢欲动的负能量迟早会逮到适合的插头接上身体。
有一天他心血来潮去找神算子批八字算命,预言他39岁时会遭遇劫难,果真有一天他因醉驾车祸导致终生残废乃至死亡,我们可以说这是命中注定吗?不,是他自己后天的行为诱发了潜伏的负能量找到渠道得以疏通,是他自己亲手拔掉财富的插头,砸坏正能量的插座。是神算子算准了吗?也不是完全对或错,即使真的被神机妙算了,还是有变数。
如果他有学佛守戒,给自己的负能量插座堵上绝缘体,远离充满负能量插头的环境,虽然无法做到100%隔绝,那已经是把没必要受的痛苦减到最少的了。若能加上时常来修行道场,一个充满正能量插头的环境里,潜伏的正能量更容易找到适当的插座而开发。多亲近智者,让智者把光明、智慧、第三只眼、开悟、平静、幸福、快乐、长寿的插头都一一接上正能量的插座里,也许他的身体会化成自供自给的小太阳,还可以给整个世界输出正能量、温度、光明、光辉和希望。
关于业的学习还没完呢,下期续。
第十二期
💡令生业、支助,阻碍与毁坏,
业四大作用,形万千命运。
不追悔过去,不懊恼苦果;
因上下功夫,好命我作主。
这个星期我们将一起学习关于业如何通过这四种作用来主宰我们生命的福祸浮沉。
只要我们活着,只要还有五蕴色身,业无时无刻在我们的身心起着多种作用。有各种各式的插头正在连接着我们身上的插座并导出相关的能量;有的能量已经输送完毕,转换成多种形式透过眼、耳、鼻、舌、身、意显现在我们的身心上,我们因此可感受到乐受、舍受、苦受、舒适、痛楚、热、冷、温饱、饥渴、芬香、恶臭、美味、难吃、动听、逆耳、美丽顺心的人事物、丑陋别扭的目标等等,这些都是存储在我们身心内的能量所转换成的真实体验,而身心只是纯粹承受这些体验而已,也是未经过我们“快速地跑”的速行心所处理过的原始体验。
当我们领受了这些正负能量转换过来的种种好坏的原始体验,紧接着一连串的速行心忙碌地对该体验进行分析、确认、消化、标签、计算后,进而生起:“我喜爱”、“我厌恶”、“我享受”、“我抗拒”、“我占有”、“我排斥”、“我执取”、“我不满”、“我得到”、“我损失”时,新的负能量又生成积累了,与旧有的能量一起潜伏着静待适当的插头接上。如此,我们的生命的业或能量是永无止境地游走在生成➡储存➡转移➡释放➡消耗➡生成➡储存➡转移➡释放➡消耗➡生成➡储存➡……之间。
这就是轮回🔄永动机得到的能量之源,心生成的正负能量一直滔滔不绝的供给。
就如电能输入风扇时就转换成风能,输入电灯时转换成光能一样,电的作用依电器而定;同样地,我们身心这个大能量场在生命不同的阶段输出正或负能量时,也会给身心带来四种作用,这四种作用分别是:令生、支助、阻碍和毁坏。
令生与其他三个作用不同的是,令生只在生命里执行一次,那就是在我们临终的时刻,任何业在那个时刻执行投生的功能时,我们就称之为令生业。其余没有机会执行令生的业会在我们生命周期里执行支助、阻碍或毁坏的作用,我们依其作用分别称之为支助业、阻碍业和毁坏业。
从我们一投生在母胎开始一直到临终的一刻,有林林总总、数之不清的善恶业不间断地在我们生命的周期里扮演着支助、阻碍和毁坏的角色。
在上几个星期,我们已经学习了从托钵活动中可以累积的善业和其相应的果报,其实主要是学习当布施、恭敬、服务、护法等善业在生命期成熟时,会如何透过支助、阻碍和毁坏的作用对生命造成正面的影响。
托钵活动时所积累的善业如果在我们临终时扮演令生业的话,我们的船将得以浮在海面继续航行;至于其他没有机会扮演令生业的就会在我们航海时成为支助业、阻碍业或者毁坏业,就像是商船队伍为我们送上微软、巴菲特基金的股利一样,已经失忆的我们还以为无端端中奖了呢!
我们再学习下面的表格,看看当善恶业齐齐跨界执行支助、阻碍和毁坏的作用和影响时,会产生什么样结果?👇

总之,只需看懂一个硬道理:善业永远不嫌多。无论在什么时间、地方和生命界,善业的作用并不会凭空消失,只是转换得有没有效率而已。怎么说呢?比如某个正能量在输出转换时会给某个众生的身心得到‘最好的味觉’的体验。同一个‘最好的味觉’,在不同的界可能得到几种体验:
——如果该众生是一头狗,牠能吃到美国制造的Canidae® Grain Free Pure Elements最高级的狗粮;
——如果是拿督公,他能吃到香客祭拜的Nasi lemak Antarabangsa椰浆饭;
——如果是人,他能在全球最昂贵的西班牙伊比沙岛SubliMotion餐厅吃到全感官盛宴;
——如果是欲界天神,他吃的是天食。至于天食会是怎样的呢?我也无法想象,只能以几个特相来形容:
如果我们召集了全世界所有最上味的诸美食一起联手起来各各相互取长补短,结合进化成为全世界最完美的食物,能刺激人类的味蕾嗨到忘我一整天的程度,然后拿着它来代表地球到天界跟天食比比,不好意思,天神们会捂鼻憋气说:“怎么拿一坨屎来了呢?”;
吃一顿天食可以维持色身一或两个月;
天食的芬香可以飘到几百公里;
吃天食的天神不需要大便;
天食有药疗效果,吃了色身不会痛;
吃天食可以暂时把心的热恼镇住;
天食只能形容到这里,就留给贤友们一个想象的空间吧。
同一股能量的转换,可以获得从狗粮到天食的级别,这就是从低等生命到高级生命界所导致的善业效力之差距。
虽然业无法互相抵消,但可以通过业的三种作用相互稀释或淡化。如果把恶业比喻成盐,而恶报的体验是咸得难以入口的盐水,那么善业就是淡水。以其浪费时间在追悔过去的恶业,不如把时间用来把大量的淡水注入盐水中来稀释淡化咸性。现在只能做的是把一切变得更好,或者把苦减到最少而已,继续努力在善业下功夫这已经是最好的补救了。
学习了业的操作,通过我们自身的努力累积善业,守五戒来给负能量的插座套上绝缘体,远离龙蛇混杂的因缘环境;警惕苦因,不作不实际的白日梦,也不会因为行了布施就翘脚啥都不干,等待天掉馅饼,而是实实在在地做命运耕耘者。
多亲近善知识增长智慧,善用佛法与自然法则制造良好的因缘条件如积极上进的工作态度、提升自己的专业知识、诚信待人、慈悲喜舍、乐于助人、广结善缘、不结恶缘、如理作意、改善沟通技巧、圆融的说话艺术、增进人际关系、善用法的领导学等等来给自己的插座制造更多的好康插头🔌,让更多的正能量插座轻易获得plugin。
学佛是消极吗?学佛就是我的命运我说了算,把命运把握在自己手里是勇者的事,这才是学佛真正积极的意义所在。
下期续。👋
第十三期
💡临终如战场,死神拽上阵,
“妈呀我不依😭,还没活够呢”,
不能跟死魔,来讨价还价;
越畏缩忌讳,越难得善终。
谈死不丧人,提前作准备,
特训增功力,晋升超人法;
自信上擂台,称霸MMA;
力争海上游,抵港湾有日。
酝酿了好几个星期的学习,掌握了一些基础的佛法后,让我们开始进入非常重要的探知之旅——死亡、终极擂台与令生业。
为什么要探知死亡呢?我们并没有选择的余地,只怪我们贪恋生命,渴望存在,执取这个‘我’,生与死是无法分割的连体婴,既然出生了,就注定日夜有死神伴随。
掀开死亡的神秘纱雾,知己知彼,让我们更有勇气和力量去面对临终的终极MMA擂台。请不要忘记,我们在道场与托钵活动中所累积的善业,无非只为了服务我们一个最终目的——帮助我们战胜死亡,砥砺前行,朝往安稳的彼岸。
前几回曾经略谈过了MMA擂台,接下来的几堂学习课将会搬到擂台上进行了咯,所以我要带贤友们上临终擂台科普一下概况。
无论愿不愿意,我们每个人或早或迟都要上终极MMA擂台。如果平时没有提前做好准备功夫,增强自己的战斗力,摸清对手的底细和熟悉擂台的情况,上场时被KO的机率是相当高的。
很多人非常忌讳触及关于死亡的课题,认为没事讲死很丧人,死是很久很久以后才会发生的事。然而,绝大多数人都是在突如其来的情形下被死神赤裸裸硬拽上擂台,结果懵到张惶失措,裙拉裤甩。即使平时已经有做好准备的人也未必稳操胜券了,那更何况是平时对死字畏缩恇怯的人。
在未打先自我KO,再加上周围的愚亲损友挖坑扯后腿之下,没有多少人能守得住本垒,最后葬身海底。所以佛陀在《相应部•譬喻相应•指端品》里形容人们死后投生恶道的数量如大地的尘土那么多,而人死后能投生到善趣的只有指端里的尘土那么渺少而已。太多内外、可见不可见、可掌握不可掌握的因素都想把我们拖下水,这场MMA注定是不容易应付的硬战。自古以来的古贤们都挤破头寻找对策但无解而终,一直到佛陀的出世才能找到破解的方法。
死亡,是一切有情始终要面对的结局。然而,死亡并不表示一切都结束灭尽,因为能量守恒定律,储存在身心的能量并不会因为肉体败坏而凭空消失。
什么原因会导致一个人死亡呢?有四个因素:已经活尽了人寿、令生业耗尽、两者皆尽以及毁坏业生效。用油灯熄灭来比喻死亡的话,就如灯芯烧尽、油耗尽、两者皆尽以及猝不及防的一阵强风吹熄。
人在正常的时候,心路会呈现一连串七个速行心迅速地跑向目标进行识知作用。然而,在人生最后一个心路过程里,濒死的心只能勉强带起一生中唯一的一次以五个速行心的作业方式为最后余晖。没有力量迅速跑动的速行心再也不能产生能量,从而构成能量场的一个小缺口,如同受挤压在气球内的气体挤向气球的破口一样,来自四面八方的正负能量也不约而同涌进缺口作为输出渠道,但是这小缺口只允许一种能量通行输出,如此形成类似打群架争王的一种心理怪象。
临终MMA是否能举行也必须取决于两个先决条件:这一生当中必须没有六种重恶业(garukakamma)的任何一种阻挡在前,它们是弒父、弒母、杀阿罗汉、恶意出佛身血、分裂僧团五逆罪及不能改变的邪见,这里的邪见是指断见,认为人死后归灭尽的想法。所以要我们一生当中所积累的善业有机会登上擂台问鼎称王,我们绝对绝对绝对×10,千万千万千万×10不可以造下任何一种重恶业。
另一个条件是:如果一个人能够证得圣道果,那么MMA制将永久废除。
每一个有思心所的记忆片段,不管是在这一世积累的,还是在过去世留下储存的,就有资格参与一生一度的终极MMA竞技争夺诸业之王的——成为令生业。说白了,终极MMA擂台其实是属于善业与恶业之间的较量。至于其它没有机会成为令生业的业,可能会在未来的时候成为支助业、阻碍业或者毁坏业,就像一个拿不到冠军的人,他可能会成为胜利者的得力助手、小人或者杀手。
MMA不仅可以体验在临终,偶尔也会以非正式发生在那些大难不死、经历假性濒死和深度昏迷的人身上。在1993年12月4日,吉祥尊者当时的居士身份—Bro Chang就差点在古晋马当山的溪湖里中邪溺水,在水里挣扎的短短几秒钟内,Bro Chang的心里极速闪过无数关于父母、亲人、女友、贪爱、恐惧、黑暗的影像和记忆片段,其实这些记忆片段都是MMA的参赛者。
擂台会在哪处举行呢?心脏还是大脑?随着科学与量子物理学对人脑和心脏的深入研究与探测,证实了古老的洞察智慧,心脏才是身体内最大的电场和磁场的发生器,而不是大脑。我们的心识、心路、思想、情绪的起源与运作就在我们心脏的某个心室里,这里是诸心和心所生起的地方,称之心所依处。禅修者就在此处以定力产生的智慧之光来体验心与心所, MMA也就在心所依处上方的能量缺口处举行。
通常MMA会在能量缺口形成的前几天乃至几个星期就开始开打了,一旦能量的缺口形成时,比赛就宣布结束,能在当时抢得擂台冠军宝座的业将被灌顶为令生业,能独占能量缺口来导出能量。
在排除了恶重业的障碍后,我们看看下面参与竞技的诸业之中能成为令生业的胜率排行榜。
👇终极MMA参赛者的胜率(从最强到最弱):
💪⒈ 小须陀洹(cūla-sotāpanna)——禅修到缘起或观禅阶段,以观智的智慧亲自照见了自己的过去世和未来世,以及它们之间的因果关系,彻彻底底地颠覆与检修三观(世界观、价值观、人生观)。其震撼度和力量强到几乎能连根拔除种种根深蒂固的错见,完全可以保证这一届终极MMA的冠军腰带非它莫属。由于可以保赢一届,所以有‘小须陀洹’之美称,但下一届的MMA还是不能确定。
💪⒉ 禅定——禅修证得禅那,并能维持禅那一直到死亡。一般人的心力在生命的最后一刻已经羸弱不堪,无法自主,但有些修行人竟然还能够在死前掌握心完全投入禅相,完成一般人在心有力时也未必能办到的事,可见其力道非同小可,这就是超人的能力,能够把五方杂处的擂台变成宁静绝俗的天堂。试问有哪个凡夫有这个能耐与超人较劲?即使是全世界武功最高强的人也不能,因为它们完全不处在同一个级别,所以一个超人肯定能稳坐冠军宝座不被其它对手所动摇。
💪⒊ 明亮而稳定的禅相——虽然心力已经无法把心投入禅相安住在禅定中,但每一闭上眼睛,明亮的禅相惯性贴在脸颊,或者占有整个主观意识空间,感觉好像整个擂台被一团光球包围着,不够力道的等闲之辈无法穿透进来,强烈的光芒和强大的气场更让负能量和黑暗的业逃之夭夭。
如此,为什么佛陀说禅定是超人法,因为它是属于超人级别。佛陀说布施的功德还不如持戒的功德,而持戒的功德还不如禅修的功德强。(《增支部•9集•第20经》)
👊⒋ 特训惯性业——这等级已经是所有托钵活动的善业可以在平时的训练中所能达到的最高境界了,毕竟布施、服务和持戒等等力量还是有其极限。无论如何,我们还是应该要在脚正在踩到的实地上把自己发挥到最顶峰,然后放眼瞻望更高的超人等级。只要能经过次第的训练和开发,其实我们每一个人都有成为超人的潜质。
能打实战的格斗技都不只是靠理论和技术,也需要长年累月的训练和实践,让自己所懂的技术与肉体完美结合,方可形成自然反射性动作的肌肉记忆,因为在实战时没有多余的时间思考了。同样地,要善业成为惯性业必须始终不懈地重复与实践来成为性格里的一部分。
在上几回的学习中,相信贤友们已经学习如何通过作意僧伽施、六支供养、优等心态来让善业变得铮铮有力。接下来就要持之以恒地重复成为自身的惯性,一直到在没有自主意识的梦境里依然能记得布施、守戒、服务、禅修等等。当善行的自然反射性动作可以进入auto run的模式时,这表示善行的惯性已经根盘蒂结地与心灵融合为一体。只要没有任何恶重业的障碍,在最关键的一刻不掉链子,面对四面围夹攻也依然能坚持的情况下,那么通常善的特训惯性业脱颖而出的机率是蛮高的了。
特训惯性业是我们佛弟子特有的福利,因为通过佛陀深奥的智慧,让我们能够善于掌握业之定法、心之定法和缘之定法来提升我们在终极MMA的胜率,乃至最终废除整个给我们带来无尽痛苦的MMA制度。在佛陀出世以前的古人们都没有我们这样的福气。
👊⒌ 临终业——战斗力仅在特训惯性业之下,靠着防不胜防、游击战术、实施佯攻、埋伏、纠缠、狙击、地面缠斗、突击、奇袭的手段来给没有防备守护、轻敌、不小心谨慎的对手杀个措手不及,善于埋伏在死角并利用观察力在关键性的时机出手,让原本已经占了先机优势的特训惯性业功亏一篑,最后逆袭成功,反败为胜。
临终业的常胜魔兵都是一般常见的恐惧、哀伤、悲痛、忧虑、愤怒、恋念、牵挂、懊悔、执取、不甘心、放不下等等负面情绪,它们常以蚂蚁啃大象,小刀锯大树的姿态无数次绊倒了强悍的特训惯性业。连对佛陀最忠实的护法茉莉夫人也曾经栽在其手上。茉莉夫人由于临终时懊悔以前曾经犯的错事而投生地狱7天,导致佛陀需要运用神通来保护波斯匿王对佛法的信心。当哀痛欲绝的波斯匿王想问佛陀自己亲爱的皇后现在应该投生在哪里了?佛陀当然不会说虚妄语,若如实说在地狱的话,将会给一个对佛法还没有十足信心的人带来怎样的打击?误以为功德那么雄厚的人死后居然投生地狱。所以佛陀只好以神通让波斯匿王暂时忘掉这个问题,连续7天一直到茉莉夫人从地狱里出来投生到兜率天时,才恢复波斯匿王的记忆。
从佛陀的答复,波斯匿王很欢喜知道他心爱的皇后已经投生在兜率天,觉得做了很多功德的忠心佛子,死后理所当然地投生到天界的。
还有很多修行人、慈善家、慷慨乐施、乐于助人的善人也无一幸免,这些都是恶的临终业奇袭得逞所制造出来的‘好人没善终’的假象。
临终关怀的功力就是从这层次发动,在擂台后线扮演支援特训惯性业的角色。正确与善巧的临终关怀可以把临终者的心带到最高,并保护临终者不受外在恶缘影响。临终关怀在给特训惯性业补给能量与资源的同时,也在防护特训惯性业不被临终业魔兵围攻、奇袭与狙击,让特训惯性业能无后顾之忧地奋斗。
良好的临终关怀和环境只能可遇不可求,因为还得依赖诸多因素,包括临终者本身的业,还要契合天时地利人和。我们无法确定自己是否能躺在舒服的环境中安详逝世。无始的轮回所欠下的债务实在是数之不尽,我们无法排除是否有一天,炎热熙攘、车水马龙的马路中央是我们MMA终极擂台的背景;或者躺在急救室的手术台上,满身接着冰冷医疗仪器的插管,在心脏起搏器的电脉冲撞击下死去。在如此艰难,无法意料和取得可靠支援的绝境下,我们还能做些什么呢?养兵千日用在一时,只能依赖非自主反射性动作来驱动平时特训的auto run模式自保了。
当神通第一的大目犍连尊者也遭遇外道的乱棍打得粉身碎骨的惨状时,我们又有何德何能抱有太高的奢望呢?只能鼓励贤友们尽可在我们所能掌握的因缘里提升法力。当内在的法力满溢出来时,只要本身的业不太差,通常都会感召外力的辅助。如果有善缘获得良好的临终环境和善友们的临终关怀,我们当然毫不客气、谦虚sādhu欣慰地笑纳,谢谢谢谢,感谢贤友们的关照,辛苦你们了,感恩感恩……若没有这个福气,还是凭着自己的硬实力杀出重围吧。
MMA擂台最好的战略是特训惯性业为主攻,临终关怀,即善的临终业为助攻。如果特训惯性业与临终关怀能完美搭配,自力+他力的组合是夺冠大热门。在正常的情况下,最终能突破重围,冲出能量缺口的胜算应该是最高的了。
但是如果没有特训惯性业为主攻,面对人在临终的关键时刻有太多突发性事故,比如不省人事、耄昏、意外横死的情况下,纯粹依靠善的临终业独军作战,风险会比较高。让善业处在这种等级才发功力挽狂澜,很容易被恶的临终业和不良惯性业前后夹攻,难度可想而知。所以,平时没有作特训善惯性的人,即使有因缘得到善巧的临终关怀牵引,有时也未必见效。
无论如何,临终关怀有时的确对那些平时没有太多准备功夫的人扮演奇兵的角色。单凭有限的力量与资源与强敌斗智斗勇,就像好莱坞英雄动作片剧情一样过程跌宕起伏,惊险万分,紧张刺激,峰回路转,所幸折腾一翻后最终博得化险为夷的圆满结局。这过程的确是苦命了些,心脏不够强大肯定承受不了。若在平时就能做好准备功夫就不需要那么辛苦了。
学佛是要做个好命人,而不是要逞英雄,若能稳打稳扎、平平安安、舒舒服服地抵达目的地,何必要坐过山车自我折腾一轮呢?毕竟临终大擂台可不是儿戏,don’t play play啦,一失足成千古恨啊!还是老调重弹:靠自己平时多多努力,不断积累善业,有机缘时多来道场亲近禅师们学习掌握心的能力,老老实实扎马下功夫比较好。
还是不喜欢太复杂的战略套路?行!就跳出这个三国演义的格局,让自己成为超人吧,没得打就包赢。
👊⒍ 一般惯性业——一般是指没有经过特训的习性、喜好或与生俱来的个性如慷慨、柔和、吝啬、暴躁、残忍、坏脾气、吃喝玩乐、风流、打麻将、钓鱼等等。战斗力中等,最拿手本事是死缠烂打和快速启动auto run模式,完全不需要自主意识下自由运行。在特训惯性业和临终业皆缺席的情况下,擂台就是它们的天下。
👊⒎ 已作业——所有储存与潜伏在身心的能量,战斗力不强,像在战围以外看热闹的吃瓜群众。如果一生之中没有什么惯性业,当天临终业又刚巧堵在路上,在没有更强的对手在场之下,糊里糊涂被其它正在争夺的群众挤上擂台时又巧合踩到香蕉皮扑倒在冠军宝座上,刚好能量缺口形成,比赛时间结束,路人阿炳就这样误打误撞成为令生业,完全靠碰巧上位。
以上一般惯性业和已作业两者的情况并不乐观,一般没有学佛的人日常起心动念都是贪嗔痴比较多,要善业侥幸上位就像拉老虎机中7777积宝一样渺茫。
生命的终极擂台,当身边的死神冷不丁给你递上邀请函时,你已经准备好了吗?
下期续。🤜 🤛
第十四期
💡诸法心前导,心主心造作;
清净与染污,一切由心生。
以心之定法,掀死亡纱幕。
善发掘心力,进身超人行;
冻结时间流,比‘快银’更牛。
还身心实相,观生灭无常,
体证法无我,永闭恶道门。
这个星期让我们一起进一步解剖MMA擂台幕后真正的操作者——❤心脏与心。这一期的学习会稍为烧脑和挑战,希望贤友们能给自己一点点耐心和专注力,来学习与了解长久以来伴随着我们,但却很陌生的‘心’。
在《法句经》,佛陀先以第一偈子导引出心的根本与重要性——「诸法以意为前导,以意为主由意造。」这里的意是指心识,佛教的修法都是在修心,我们快乐或痛苦,全都看心。要解开生命之谜,了解我们的心是必修课。
佛陀把他所发现的自然法则总归类成五种定法:
⑴热能定法(utuniyāma)——关系到气候、热力、引力、能量、光学、化学、运动、原子、量子等等世间物理现象。
⑵种子定法(bījaniyāma)——种瓜得瓜种豆得豆、生长、开花、结果、基因等等植物与遗传现象。
⑶业之定法(kammaniyāma)——精神领域的能量守恒定律、运作、转起、轮回等等生命现象。
⑷心之定法(cittaniyāma)——心的运作、特性、特相、作用等等心理现象。
⑸法之定法(dhammaniyāma)——诸佛菩萨、波罗蜜、功德、证悟、涅槃等等修行界的超人现象。
定法是指有某个现象的运作规律和次序都是有迹可循的,只要符合其运作规律和诸多因缘促成之下,必定如期重建其特有现象,不会因时间或空间而有所改变。以上前两个定法只是涵盖到物质领域,而后三者则涉及生命与精神的领域。
我们现在就以心之定法的手术刀来开始解剖心了,自我感强者慎入⚠,会不小心粉碎了长久以来建立起的自我。
心有什么特相呢?
🔎没有色彩——心没有形状、具体、实质感,没有物体可以反射出特定光波长,所以不会显现任何色彩,只能靠心来感知。
🔎不能独立运作——心是一个心识和一堆心所的组合体,不能单独生起,没有一个永恒不变的‘我’在幕后操作,只是纯粹活动而已。它们都有各自的特相和作用,一起生起,一起做工,也一起灭去,是名副其实的难兄难弟。如果心在执行其作用时,就以该作用命名,比如:执行速行时就称为速行心;执行投生时是结生心;执行死亡时是死亡心,如此类推。
🔎寿命——佛陀在《增支部•1集•48经》里说:「诸比丘,我不见有其他一法能如此疾速生灭者,此即是心。」一个心的寿命名为一个心识剎那(cittakkhaṇa)。这时间单位极微霎短,比色法的生灭还要快17倍。当时的古圣贤还没有找到具体的物理量子学法来计算物质生灭到底有多快,只能以笼统的算法说在闪电间或眨眼间,即有数万亿个心识剎那过去了。
在这里也顺便给贤友们开个有趣的小脑洞:心到底有多快呢?经过2500多年后来到科技昌明的世界,科技已经发展到可以利用量子物理学来探测极微小的量子世界,也公认量子是已经不可再分割的最究竟物质单位。量子学家几乎不可思议地计算出了量子移动最短的时间是10的-43次方秒(10-43),也就是0.0000000000000000000000000000000000000000001秒,这已经是量子物质短到不能再短的究竟时间单位,称为一个普朗克时间(Planck time)。
一个在真空移动的量子基本上是一个量子迅速灭去后紧接着一个量子生起,灭去、生起、灭去……而形成的相续流,所以量子移动的最短时间也是一个量子从生到灭的时间,换句话说,一个普朗克时间也就是一个量子的寿命。其实量子就是佛陀所说的色聚,色聚是许多究竟色法集聚在一起的意思。虽然还不是最究竟,但与量子生灭的寿命是一样。如果一个人能够把他的主观意识放慢到如此程度时,他将赫然发现世间的一切物质现象都是微粒子不断地生灭而已,根本找不到一个实质的物体,就像量子学家所形容的只剩下一堆量子能量波在快速振动而已。
然而,在如此极速瞬间的一个普朗克时间里,竟然还有17个心生灭过去,我们如何想象心识刹那是一个怎样的时间概念?用超级计算机算了下,一个心识刹那大概是0.0000000000000000000000000000000000000000000059(5.9×10-45)秒,几乎接近时间节点的凝固了。人类有可能观察到绝对零度的时间吗?是可以的,这就是我们的心不可思议的神力,是超人所开展的力量。通过有系统地培育与训练我们的心,我们每个人都有潜质开发出放缓甚至凝固时间的超能力来观照到身心的实相。
🔎功能——纯粹认知、识知、拥有目标的活动,这项功能成了物质和精神现象的分水岭,只有心可以识知一切和被其他心识知;物质不能识知,只能被心识知。
🔎无法自我识知——就像眼睛本身不能看到自己,只能通过镜子看回自己;就像手指头可以触到任何其他物体,却不能触到本身的手指头,只能通过其他手指头触回自己。
🔎一心只能一用——在每一个心识剎那里,只有一个心生起。从心以生起到灭的刹那,只有一个心存在,不会有两个心一起生起。心在执行识知作用时,也只能在一个刹那识知一个目标。
也许人们会疑惑,一心只能一用?那我可以同时看、听、嗅、尝、感触咋说?很多人也常自豪地声称自己还可以一边看连续剧、一边听歌、一边吃泡面、一边做功课、一边滑手机、一边回电邮、一边发简讯的多重作业(multitasking)高手呢。现在知道心生灭的炸天速度了吧,可以想象得到在一秒钟之内,心可以在六根门之间极速来去周转多少万万亿亿回,所以才会给人们错以为心可以同时处理不同的目标。
无数的心理学研究已经证实了心不仅不能多用,根据伦敦大学的研究还发现到长期多重作业的习惯能导致一个人的智商降低15点。史丹福大学的研究也发现与一个时间只专注于一项工作的人相比,多重作业的人出现的失误率更高,效率更低,耗时更久,就像一个惯用右手做事的人,换成左手的低效率一样。研究还发现一个人无法通过长期的训练来达到完美的多重作业,反而比起专心作业带来更差强人意的表现。
美国威斯康辛大学的心理学教授Joanne Cantor博士对学生们调侃说,如果有谁希望自己的思维迟钝、过目即忘、没有效率和低质量的学习,让自己成为多重作业的糕手吧!
了解了心作业的模式,对这些世俗研究结果自然不言而喻,因为多重作业是有违心的本性。心迅速切换目标的过程分散了资源、力量和专注力,导致心无法产生重复缘的力量深入去认知一个目标。蜻蜓点水式的认知活动只是带来浅读的效果,心无法对当前的目标产生深度处理,粗浅吸收的讯息只能停留在短暂的工作记忆,无法转换成长期记忆存储。
有数据显示只有2%的人是真正具有一心多用的能力。其实这只是一个假命题,这些2%的人并不真实存在,他们的心智只是比常人更为机灵敏捷而已。正确的对比方式是:只跟一心一意的自己和心有鸿鹄的自己比较,结果肯定截然不同。
天才们不会以一心多用为自居,真正的精英从来不同时间做多件事。连探索世间自然法则的科学家们都要专心致志投入研究,对于有意要开发心的力量来照见宇宙真相的人,更需要摒弃一心多用的不良惯性,否则在禅修时会很吃力,因为心一直处在与惯性分心的拉锯战,不容易安分于一个固定的禅修目标来培育定力。
🔎能产生物质——心生色是心产生的物质,我们说明亮的心,其实心本身并不会发光,是指心产生的物质时,物质本身发出的光。除了投生时的第一个结生心、眼识、耳识、鼻识、舌识、身识和无色界众生的心,大部分的心都可以产生色法。
🔎相续性——除非已经进入不生不灭的涅槃和进入灭尽定——一个人类可以入的最深的定境,否则心流永远不会中断。心与心之间没有间隔,从一个生命到另一个生命的轮转也没有一刹那的间断。心在执行其剎那间的识知作用后就会灭去,是彻头彻尾的即用即弃,然后,下一个心承接着上一个灭去的心提供的因缘条件而生起,形成从不中断的相续流,自我感主要愿自于相续流,感觉有个永恒不变的我在轮回。
带着对心的原始本质有基本的认识之后,我们再一起走进某个人的MMA终极擂台观摩。以下只是一个模拟学习,非真实个案,若有雷同实属巧合。

👆在2017年8月11日星期五,马来西亚的时间早上9点28分,我正在撰写着这篇学习稿。在这当下,于地球的某个城市街头有个老流浪汉去世了。

👆这个时刻,他最后的心路历程会是怎样的情况呢?让我们一起zoom in他临终时终极MMA发生的地方——在心脏里血室的心所依处上方。

👆我们就从这里钻进去他的心脏里面的血室看看在临终前的最后一个心路过程,终极MMA就在这里举行。

👆进去这个流浪汉的心室里,我们可以发现在9点28分19秒之前还一直存有苒苒微弱的光,这表示流浪汉的心还在,因为在心所依处生起的心都可以产生色法,只差别在心力与其产生的亮度,越是强而有力的心产生的光越是明亮,反之亦然。
在9点28分20秒之后,我们可以看到流浪汉的心室漆黑一片,完全没有出现微光了。所以我们大概可以知道流浪汉的心已经永远不会在这个心室生起,这才意味着流浪汉的真正死亡。
死亡并不是医生说了算,医学界在死亡的领域里绝对不是权威,我们绝对不能以呼吸停止、脉搏消失、脑死、眼瞳反应消失或心脏停止跳动的标准来判断一个人是否真正的死亡,而是以他的死亡心,即生命最后的一个心灭去后,这才算是意义上真正的死亡。活人当死人来处理的情况大家可以想象是多么可怕无助的处境,但几乎每天都在各处的医院里重演着。
接下来的学习都是在这一秒钟内所发生的事。终极MMA正式宣告结束的时间是在死亡之前发生,我们就把MMA揭晓冠军得主的时间锁定在9点28分19秒的这一秒钟里。先把这一秒钟一直不断地延长放大到一个普朗克时间,然后寻找微光明显消失的一个普朗克时间节点。

👆呼!真是逆天!超倏渺的,不过还是发现了流浪汉最后心路过程具体的时间点,也是微光明显消失的刹那分界,就在早上9点28分19.9999999999999999999999999999999999999991402秒之前,能量缺口形成,终极MMA比赛正式结束,有个能量脱颖而出成为令生业。那到底是什么级别的能量获胜呢?是惯性业?临终业?或者是已作业级的能量?如果要知道是哪个业称霸了流浪汉的MMA终极大赛的话,我们还有一个步骤要做,就是精准地找出流浪汉心室里的能量缺口在什么时候形成,然后再从流浪汉的主观意识来探觑这个缺口。相信贤友们在上回的学习中知道能量缺口形成的原因是因为出现了5个已经没力产生能量的速行心。

👆我们知道09:28:19.9…1401与09:28:19.9…1402之间是一个普朗克时间,也是一个色聚的寿命,一个色聚刹那等于17个心识刹那,我们把这段普朗克时间再切成17段。假设流浪汉的死亡心在9点28分19.9…1402秒时生起灭去,正式宣告死亡,那么速行心是死亡心生起之前第6或第7的心开始起跑,如上图所示的红色时间段。至于在第6或者第7个心才开始那就有视令生业的强弱而定,如果令生业很强壮,速行心在死亡心生起之前的第7个心就开始跑了,5个速行心过去后需要有2个心来刹车缓冲,死亡心才可以接着生起。
我们不禁好奇,于红色区域大概在早上9点28分19.99999999999999999999999999999999999999914015882秒的时间段时,这个流浪汉的心到底看到了什么?在他的临死前最后的5个速行心到底取了什么目标?我们再把这红色区域的时间片刻放大,钻进去从他的主观意识去了解与学习。👇

👆呈现在流浪汉心室里的影像也是依照心之定法,除了佛陀和有神通能力的超人之外,一般人是看不到临终者心里所呈现的影像,只能从流浪汉的主观意识里看到。影像只展现在原处,第一个生起的速行心识知了影像后就灭去,第二个速行心紧接着生起来识知影像后灭去如此生灭到第五个速行心为止,不是如上图并排的方式呈现,这里只是利用文图并排的方式来描述让大家更容易明白而已。
呈现在流浪汉临终时速行心的影像只是他过去的某个记忆片段中的冻结照,那么他整个记忆片段究竟是什么呢?我们继续沿着时间点往前挪,进入他的记忆片段里:👇

👆 “这头水牛真壮,要把牠镇住真是辛苦,让我抓住牠的角把牠压下来吧……”在这个记忆片段里,他就是那个手抓着牛角的人。原来这个流浪汉是印度种姓制度的达特利人(dalit,贱民),年轻时曾经是印度西孟加拉的某个水牛皮革加工工厂里的一个工人,后来印度政府颁布了一项保护动物的新法令,全面禁止国内以屠宰为目的的牛类买卖,很多皮革制品业受打击而最后把厂关掉了。长期失业加上酗酒问题,他最后沦落街头乞讨过活。
这个记忆片段大概有4秒钟长,也就是说,如果流浪汉在早上9点28分19秒死亡,这个记忆片段是在9点28分15秒时就冒出来了坐在MMA宝座上并能维持住不被其他业挤下来,让流浪汉从主观意识里觉得自己又再重做“把牛头压着”的动作,这个记忆片段就是临终者的业。
4秒后,能量缺口正好形成,MMA比赛正式结束,坐在冠军宝座的胜利者被速行心逮住:“Hello,say cheese!留影做纪念呗”,速行心in-selfie了这个记忆片段成了一个静态的照片。
不错,in-selfie,是前几回我们一起学习过的新概念。经过了一个多月后,in-selfie这个字眼又重新从回到我们的视线里来了,不知道贤友们平时还有没有in-selfie呢?我们的心在临终时也不忘in-selfie的喔!因为有它的需要性,不是像一般人selfie只是纯粹好玩而已。提出in-selfie的概念除了平时可以用来检视我们的起心动念以外,主要也是让我们能够提早熟悉临终时心理运作的概况。
上了这堂晚自习,不知有木有贤友看晕了(@@)?无论如何,只要能给贤友们带出临终时心里所发生的情况一个初步印象,也就已经达到这次学习的目的了。偶尔把你们弄得团团转,暂时抛开一切烦恼,让你们今晚可以睡得又甜又沉也是很不错的😜。
下次再继续🙃翻转你们。👋
第十五期
💡死亡与再生,千古思不解,
今难得全览,万年修来福。
如太阳高照,大地显炳焕;
佛一切知智,驱世间晦盲,
拆讹误邪见,迷惑无遁形。
“我到底是谁,又从何处来,
将往何处去”,答案禅里寻。
掌中之叶法,无量劫难逢,
Ehi-passiko,邀请你来看;
从纯粹信仰,迈向自证知。
在过去很多回的学习里,不知道贤友们还记得in-selfie、三原色彩图、二原色彩图、灰白照、彩色打印机这些诧异的名词吗?如果印象已经模糊了,这是正常现象,因为艾宾浩斯遗忘曲线作用,一般人对新概念需要再复习才能进入长期记忆里。
这期要特邀请贤友们再把过去in-selfie到自己最有型的靓彩照和彩色打印机都搬出来,我们要正式进行打印咯。已经搁置好几个星期了,希望大家的彩色打印机都没生锈。
至于刚加入群里的贤友,如果你对这些怪词感到陌生的话,不妨进入这里👉第五期,看看它们到底是何方神圣吧,不然还以为自己被拉进什么摄影组了呢!是的,这里就是托钵活动组的大家庭,我们大伙正在上个出乎其类的佛法晚自习。现在我们的学习进度已经到了托钵活动的善业与其附属的心态如何影响我们的下一世,欢迎入座学习。
那么,托钵活动跟in-selfie、三原色、二原色、灰白色、彩色打印机到底扯上什么关系呢?这些古里古怪的名词是佛法吗?是不是都没有关系,我只是利用这些通俗易懂的名词来描述深奥的身心自然现象而已。
相信聪慧的贤友们也慢慢发现到in-selfie、原色、灰白色、彩色打印机在我们生命的运作轨迹里有哪些是类似的地方了吧,它们在我们的生命里到底起了什么至关重要的作用?这个关子已经买了差不多要两个多月了,在还没有为贤友们揭开我的葫芦里到底在卖什么药之前,让我们再走入上星期那位流浪汉的终极MMA擂台继续观摩学习。
于2017年8月11日星期五,马来西亚时间早上9点28分20秒的时候,在印度西孟加拉加尔各答的城市街头有位老流浪汉死亡。死因不详,可能是寿终,也可能是毁坏业成熟导致他饿死、冷死或病死。无论如何,他的死因并不是我们今天要探讨与学习的范围。
在他将要死亡的几个小时前,有无数个关于亲人、爱人、过去生活点滴的喜怒哀乐、善恶行、好坏习惯等种种随机的记忆片段相竞冒起,像录影带一帧一帧迅速倒放般重新放映在他的主观意识里。
有时他看到火焰,有时感到冰冷,有时听到嚎叫声,还有很多凶狗、黑影和丑陋可怖的众生围绕在他身边,MMA的赛情激烈。然而,一段在水牛皮革加工厂做工的记忆片段刚巧在最关键的时刻,也就是他死亡心生起之前的4秒压倒群雄占据了流浪汉整个主观意识。
3秒钟滴答滴答地溜走不久,他人生最后的10个心识刹那也正在进行最后倒数了。我们来学习一个人在临终时最后的10个心识刹那的状况是如何的,因为下一世吃饭吃粥全都看这里了:👇

还记得in-selfie如何运作吗?现在让我们一起看看流浪汉在他临终前最后的5个速行心对自己的记忆片段in-selfie时会得到怎样的照片?👇

👆 “这头水牛真壮,要把牠镇住真是辛苦,让我抓住牠的角吧……嗯,可以了,朋友,快下手吧,后面还有几头在等着要宰呢……”

👆咔擦一声……流浪汉的临死速行心在in-selfie自己这个记忆片段的当下时,不能捕捉到无贪的原色、无嗔的原色和无痴的原色。由于没有任何原色能提供照片所需色彩,临死速行心只能in-selfie到灰白照留给自己珍藏,流浪汉未来的造化已经决定于这张灰白照里了。
在早上9点28分20秒流浪汉死亡之后,他的生理机制虽然完全停止,但心依然遵循心之定法,不会突然中断。旧有的载体已经败坏分解了,心流又不能截断,咋办?心只好再制造出新的载体了。从哪获得载体呢?就在临死速行心in-selfie得到的照片。
噔噔……彩色打印机的作用在这时候缤纷登场了。为了让心流能有个载体来延续不中断,心需要以临死速行心in-selfie到的照片为底本来打印出新的载体来。
经过了几个星期的铺陈导引,终于来到我之前一直卖的关子了。也许贤友们在前一阵子会有点纳闷,怎么在托钵组里玩起打印机来了呢?其实我只想借助彩色打印机的作业方式来让贤友们更容易了解行善时的心态与令生业的关系,令生业的品质又如何影响到下一世,也顺道参观死亡与再生的过程是咋回事。如果以《阿毗达摩》来解释会很费周章,而且太多专业术语也未必能看得明白。我只是从精深的《阿毗达摩》抽丝剥茧成一条简单的路线,让贤友们一起顺着这个路线一起进入心灵科学馆进行一趟对生命的探索与体验之旅,观察整个生命流程和深入解剖自己的身心,让贤友们更了解自己是怎么一回事。
很多人说他了解自己,说实话,其实我们并不真正了解自己。
我是谁?为什么有这个我?我从哪来?将往何处?
这是有些人在夜深人静时扪心自问的梗,也是自小萦回环绕在我心头的疑惑,像魅影囷囷般挥之不去。
“我是谁?为什么有这个我?我从哪里来?将往何处去?” 在没有找到这些问题的答案之前,没有人能说得上真正了解自己。
镜中人到底是谁?在我们的慧眼还没有睁开以前,我们无法说看到了真正的自己。
生命的意义是什么?在我们还没有真正了解生命到底是什么之前,一切基于概念层次的答案都是拙率肤浅的。
希望通过崭新另类的学习方式来带领大家平时在道场与托钵活动所积累的善业从无名小卒的战斗力一层一层力争上游,披荆斩棘到能在一生一度的终极MMA擂台称霸为诸业之王。让我们的善业成为令生业。然而,这只是航海GPS引领我们达到海港的最基本前提而已——先确保自己不沉船。
学习以正确的心态来累积善业是非常重要的,因为有一天,当GPS带领我们安全抵达了我们盼望已久的海港后,至于能不能登陆还有赖于这个非常重要的因素,往后还会与贤友们进一步探讨。
In-selfie、彩色打印机、原色、灰白色都是我们生命的运作轨迹里真真实实的作业模式。我们现在在进行的是一场模拟的临终心路过程。
虽然当今科技已经带领世界踏入昌明隆盛之邦,甚至可以计算出色聚的生灭寿命的地步,但人类的痛苦从未停止过,而且日益增长,只因无法探索到痛苦之源头——精神领域的心。
人类的幸福指数并不以物质的昌盛来衡量,而是心。
身为佛弟子的我们极之有幸能够全览生命从死亡到投生的轨迹,这是连最顶尖的科学家们穷极一生摸索也都不可能解开的生命奥秘,我们只是借用佛陀渊博的智慧比他们懂更多而已。
现在请贤友们把in-selfie的靓照和彩色打印机拿出来一起进行死亡与再生的模拟心理操作吧。
我们先从这位流浪汉开始。

👆当流浪汉的临死速行心只能拿到灰白照之后,就已经没有选择权,注定只能使用👎劣等的彩色打印机。打印机的插头连接到心脏处的插座,生死轮回之根——无明和渴爱这两种内心的潜在倾向给打印机提供了源源不绝的电源。除了阿罗汉,断除一切烦恼的超人,世界上没有任何一个众生有能耐能够切断生死轮转的电源。
插在心脏插座处的彩色打印机获得电源供给后开始驱动,临死速行心迅速把照片输入彩色打印机进行打印,以准备在死亡心生起之后,心流得以延续下去的新载体。看看打印结果如何?👇


👆这就是被劣等彩色打印机打印出来的新载体,也是未来下一个生命体的结生心、有分心和死亡心取的目标,新生命将依这个根本载体来开展延续。
我们仔细观察这个新打印出来的载体,一个原本已经没有原色的灰白照,再经由劣等彩色打印机打印的效果更惨不忍睹。很多灰白度不能完全显现,甚至变成一片空无。由于不具有无贪、无嗔、无痴的因作为稳定的根基,这种载体软弱又不坚固,能被心利用的空间和资源也有限制,所以建立在这个载体的新生命注定只能展现出有限的心智和能力。

👆2017年8月11日星期五,马来西亚的时间早上9点28分19.99999999999999999999999999999999999999914012秒的时候,一名流浪汉在印度西孟加拉的加尔各答城市街头死亡。在流浪汉的死亡心一灭去后的下一个心识刹那,一个结生心带着刚打印出炉的新载体,在美国俄克拉何马州郊外的一个家庭肉牛养殖场一只刚受精的母牛胎里生起。
随着结生心过来美国的还有在能量缺口冲出来的能量,能量获得适合的plugin疏通后将慢慢发展成牛的眼、耳、鼻、舌、身、生殖器官、给心依附的心脏和维持色法的命根。在所有器官之中,心脏先成形,才慢慢发展到其它器官。如此经历大约10个月后,一头肉牛在美国出生了。
从人到牛,从印度到美国,或者从人到神、人、鬼、畜生,乃至从地表到地心的地狱、从地球到太阳的地狱、从地球到拥有高度文明的北拘盧洲(Uttarakuru),从太阳系到另一个太阳系,从银河系到布莫让星云的冷地狱,无论距离有多迢邈,无论投生为怎样的生命形态,都只需要一个心识刹那的瞬间,生命之流不曾中断过,没有片刻停留,没有空白,没有中阴,没有间隔,没有过度期,不需等待,这是自然界的心之定法。
莫问死亡心一灭后真的那么巧就有受精的卵接受心识投生吗?业就是那么奥妙,能有多巧就有多巧。宇宙浩瀚无垠,自有容身之处,正如佛陀说的:「心是种子,业是田地,渴爱是水分」(《增支部•3集•77经》),不管种子在什么时候掉下来,永远会有个大地等着承接它一样。
谢谢这位流浪汉给予我们死亡与再生的示范学习。
现在就轮到贤友们的模拟临终操作了。相信一路来都有跟进学习的贤友们都懂得操作的基本原则了。我们先复习一下大纲:
先排除五逆罪和断见的障碍,告诉自己未来无论再怎样愀惨遭遇,都万万不可×100造下这六种大障碍,否则一切免谈。不仅没有了竞技MMA的筹码,晋升超人的机会也宣告破灭,恐怖得难以想象的阿鼻地狱还在临终时攫噬一切。
除了睡觉做梦,扣掉所有无心伤害,如不小心踩死蚂蚁,不小心讲错话,从我们一睡醒到入睡的任何一个有思心所的记忆片段,任何有意图的起心动念,都有资格参与终极MMA大赛竞技诸业之王。
不管是什么记忆片段,只要能技压群芳,及时现身在临死速行心面前,就能成为主宰下一世是幸福或痛苦的令生业。临死速行心将会对呈现在其面前的记忆片段in-selfie一张照片给自己作为下一世建设新生命时使用的根本载体。
至于照片的颜值有赖于附属在当时记忆片段的心理素质。照片需要有基本的三原色来提供完整的色素,如果当时的记忆片段里有无贪,无嗔、无痴的心理素质,就可以给照片提供所有的颜色,照片将是三原色彩图;如果只有无贪和无嗔两个心理素质,少了一个原色的照片只能展现为二原色彩图。如果完全没有无贪,无嗔、无痴来提供照片原色,那么该照片只能显现为灰白照了。所以,临死速行心在in-selfie任何记忆片段时得到的照片基本上只有三大类:三原色彩图、二原色彩图以及灰白照。
以三原色彩图、二原色彩图或者灰白照为底本,临死速行心需要赶紧打印出新载体了。在这当下有两种品质的彩色打印机为选项,由照片前后的心态决定。优等的心态可获得优等彩色打印机的使用权,劣等的心态只能使用劣等品打印。至于灰白照就完全没有选择余地,一律只能使用劣等货来打印。

当死亡心一灭去后,心舍掉颓坏的旧载体,在一个心识刹那的瞬间出现在另一个新的生命界,依刚打印出来的新载体延续心流,建立起新生命。从结生一直到死亡,任何熟睡的时刻和潜意识都是取之为目标。
不多说了,接下来的照片都是来贤友们和其他人in-selfie自己的记忆片段,然后输入相应的彩色打印机进行打印的结果。
每个记忆片段里的主人翁都有自己当时的故事和心情。至于为什么有些in-selfie的照片是三原色,为什么有些是二原色,为什么有些只得灰白照;而打印时为什么有的能用优等彩色打印机,为什么有的只能用劣等的彩色打印机,这里就不再赘述了。想要再了解的话,可以到👉第五期和第六期的佛法分享重温吧。
我们一起看看打印的结果如何:👇




不知贤友们打印的结果是否也是一样呢?如果差不多一样的话,那么3个多月的学习也要告一个小段落了。
要如何让自己善的记忆片段称雄,然后晒出最美丽的in-selfie照,相信聪慧的贤友们心里有数了。这是登上安全海港一个非常重要的阶梯。怎么说呢?留到改次再与大家分享吧。
最后,再把三原色的因子还原:
①第一原色:无贪——不贪求、不执取,不自私、不傲慢、没有邪见、能给予、布施、放下、舍离、付出不求回报的心;
②第二原色:无嗔——没有瞋恨、没有悲痛、没有烦躁、没有紧张、没有压力、没有害怕、不抗拒,不反感、不悭吝、不妒忌、无悔、希望对方幸福、有慈爱、有恭敬、有欢喜心;
③第三原色:无痴——明白生命的真相、对因果业力有信心、对三世轮回有信心、有正见、不迷惑、对三宝没有疑、不散乱、不混沌、在行善时有思维因果、知道有善恶业、有业报智、有作意无常想、无我想、乃至观照究竟名色法。
认住它们,熟悉它们,拥抱它们,让它们渗透骨髓深处,就是这些原色们让生命缤纷多彩,撑起了我们的船儿,让我们可以继续仰望蓝天。
下次再续。掰掰👋
第十六期
💡令人闻之丧胆的MMA,是决定下一世的趣向;
提升或堕落看战果,幸福痛苦看哪个获胜。
虽平时很努力读书,无奈临场表现崩溃;
难得大考表现标青,并不代表下次一样行。
拉老虎机博7777,中奖机会极度渺茫可知,
是故佛说死后堕恶趣者,犹如大地尘埃之多。
善业虽战胜了恶业,登上了诸业之王,
恶业在阴暗处虎视眈眈,随时突击与搞破坏。
今得登上人天之路,还有恶趣之铁链绑在脚,
随时把我们拖回老家,还以前所欠下的恶债;
多么不安稳的轮回路,前方还有老、病、死、酷刑等着侍候。
佛过去长久的牺牲与付出,只为了一个目的,
就是让众生永久废除MMA制,切断彩色打印机的电源,
不再需要生命转起的根本载体,无论该根本载体有多殊胜;
根本载体只作为筏,承载我们抵达永恒安稳的彼岸。
但愿大家有一天,永远不再上擂台打搏击;
今日难逢正法在,吾友大家共勉之。
在还没有开始分享与一起学习之前,我先向贤友们说声抱歉。雨安居后有一连串的事务耽搁,差不多要3个月了才继续我们的佛法晚自习,希望贤友们不要把我们之前一起学习的佛法都归还给我,不然我只好低头整理我内心的沉默了。
对于刚刚加入托钵组大家庭的贤友们,欢迎与随喜大家,如果你要学习与探讨如何将你的功德库装得丰丰满满的,那你来对地方了,不过对于接下来的佛法分享你会一脸懵逼的话,这是很平常。欢迎到这里👉第一期看看与开始学习有点寻味但有趣味的佛法。
让我们继续承接上回学习过的课题。从上几回的学习课里,我们可以知道,一个人的一生当中任何有善恶意图的念头,即有思心所的起心动念和透过身语的造作,都有资格参加临终前的终极搏击竞赛MMA。
不仅在这一世所造过的善恶业,连过去无数世所积累的大大小小善恶业也在摩拳擦掌,它们已经在我们身心这个能量场憋了整辈子,从人呱呱落地到鸣呼哀哉都没有机会获得适当的插头得以疏通能量。难得等到了今天,跋山涉水都要赴一生一度的武林盛事,相互竞技MMA的最高荣誉——令生业。
令生业有诸业之王之美称,乃是因为它将产生下一世的根本载体,生命之流将继续以这个新根本载体为建基发展出新的生命形态。下一世生命状态的福祸浮沉也在此盖棺定论。
至于其他没有获胜的善恶业,也将继续潜伏在这个新根本载体俯首称臣,并静待时机逮住适当的插头以输出对应的能量来对新生命提供辅助,或者捣蛋和搞破坏。还有很多没有获得因缘来转换与消耗能量的善恶业,耐心地等待着下一次的MMA来临时再继续追逐冠军宝座。
只要残酷的MMA制没有被圣道果废除,只要没有切断两条电线——渴爱与无明,生死之轮不断获得电源补给,同样的模式将永久无止境地重复循环下去。
那么,我们就来到这一堂晚自习的学习焦点——根本载体。
在宇宙间一共有多少种根本载体可以供一切众生作为生命转起的基底呢?这是我们要开始探讨的学习课题,也是承接上回解剖心的本质之后,认识我们自己的第二步。
当心室的能量缺口形成时,MMA比赛正式结束,诸业之王诞生,这时令生业将被临死速行心in-selfie为所缘。然而,在能量缺口还没有完全形成之前的一段时间,有3种形式的影像的其中之一会显现在临终者的主观意识:
一、业(kamma),也就是我们上几回学习到的记忆片段,体现为记忆重现,无数过去的善恶画面迅速闪过,主观意识感觉自己重新回到当时的场面再重复做一样。之所以要贤友们学习in-selfie自己任何时刻的记忆片段,主要作为一种日常警惕,因为我们的记忆片段,无论是好坏,都有可能在临终的最关键时刻冒起来,成为主宰投生的令生业。
二、业相(kammanimitta),是我们造业时相关的事物,类似思维导图的关键词一样,体现为记忆片段的关键物,比如作为善的记忆片段的关键物,我们可以提取到佛、僧、钵、袈裟、灯、光明、寺院、塔、四资具、花、药等;作为不善的记忆片段的关键物,则可提取到刀、枪、血、酒、钩、铁链、家禽等。
三、趣相(gatinimitta),是即将要投生的生命界的征兆,体现为临终者主观意识预先体验到未来世的情景,但如果临终者还没有陷入昏迷,也可能客观展现在行为上:
天——有天人来迎接、看到马车、天宫、光芒、闻到花香、听到天乐等;
人——红色子宫;
阿修罗——海(非堕恶趣的半神);
阿修罗、鬼——有往生已久的亲人迎接、看到陌生的人围绕、看到可怖或丑陋相、看到饿鬼抢食;
畜生——森林、村落、犬牙突然长得异长、发出畜生的叫声、做出畜生的行为;
地狱——看到火焰、听到恐怖的嚎叫声、感到异常炙热或寒冷、看到铁狗、铁钩、铁链、油锅;
当成熟的令生业影像被临死速行心in-selfie时,会依当时造业时的心有没有无贪、无嗔、无痴、贪、瞋、痴可捕捉到3种形式的图像,即三原色、二原色及灰白图。而根本载体,就是还在生死轮回的众生死亡后,彩色打印机把三原色、二原色或灰白图打印出来的生命载体,以作为下一世的结生心、有分心和死亡心缘取的目标。心流也将继续依在根本载体开展出新生命。
结生心、有分心与死亡心都是同一个类型的心,只是出现在生命的第一个心我们称之为结生心;连接心路过程与心路过程之间保持心流不中断,或者在我们沉睡无梦时的心我们称之有分心,俗语称为潜意识;出现在生命的最后一个心,我们称之为死亡心,这我们容易了解的。
那么,3种in-selfie的图像再输入2种品质的彩色打印机的可能性,我们将会得到几种根本载体呢?👇

是的,最多只有4种根本载体的可能性:三原色彩图、二原色彩图、灰白图像及缺陷型的灰白图像。在这宇宙间,一共有4种让生命依靠转起的根本载体。我们都还在轮回,我们的心一定在依靠这些根本载体的其中之一来活着。
聪明的贤友们,你如果觉得你很了解你自己本身的话?那要考考你了。你觉得你的心是使用哪一个根本载体来建立起这个‘你’的?猜猜看。如果你的佛法底子蛮好的话,虽然无法非常肯定,但也应该可以轻易排除两个可能性的。
现在我们都驾着船,也开启了GPS,目的地设定为Nibbāna,即安全的海港,但最终能不能上岸就跟我们属于哪种根本载体有着重大关系了。
跟进学习了一段日子后,相信托钵组里很多有慧根的贤友们都开始了解到in-selfie自己的善业时能拿到三原色图像是多么的珍贵。
让我吊一吊玄关,我们留到下一个学习课再继续聊聊。Bye👋
第十七期
💡生老病死,茫无涯际,
四大海洋,血浪汹涌,
涅槃是唯一出路,
不在天涯海角,
世界的边缘不在外面,
而在我们的身躯里。
三因善业是奠基,
殊胜心所是底气,
发愿涅槃是导向,
三因业造三因者,
成就止观证菩提。
写了那么多期的晚自习,也采用了一些新异的专有名词,我相信能跟到现在学习阶段的贤友们,对这些创新的词汇也不再陌生了。
无论如何,我依然惦记,我们学习的佛法都是出自非常严谨保守的南传上座部佛教,保守的传承不主张标新立异。我这里采用了一些比较创新的词汇和表达手法,只是希望能让深涩的佛法更平易近人,也顺道加深我们学习的印象。
接下来的篇幅里,我将会逐渐还原一些普遍常用的专业术语。这些佛教专业术语都是来自阿毗达摩论藏,阿毗达摩是巴利文Abhidhamma的音译,意为上等、显着、卓越的法。
要能深入了解我们的身心,需要研究佛陀教导的阿毗达摩。推荐贤友们多学习这本由寻法尊者翻译的《阿毗达摩概要精解》,托钵组加油小站的晚自习课只是抛砖引玉,愿能接引贤友们进入最高等法的殿堂。
再次声明,“根本载体”、“三原色彩图”、“二原色彩图”等这些名词并不是来自经典,只是我花点创意来达到类似触类旁通的效果。
让我们继续探讨生命的4种根本载体:三原色彩图、二原色彩图、灰白图像及缺陷型的灰白图像。根本载体也作为譬喻一个众生的潜在根性类型。
大家对自己究竟是以哪个根本载体来建立起现在的生命有什么头绪吗?猜不到也没什么问题,因为猜对或错并不重要,不必太在意。毕竟这些都是已经无法改变的事实,抛出问题的用意只想激起贤友的一点好奇和好学心。
我们先来学习这4种根本载体的生命体会有什么独有的特征?了解这些特征之后,相信你会更进一步认识自己了。

👆 三原色根本载体(譬喻)——
▪ 属性:果报心。
▪ 别名:有因异熟心。
▪ 前身:欲界善心、广大善心(禅定)、出世间心(除了阿罗汉道果心,因为阿罗汉已经不再投生)。
▪ 由来:由殊胜(ukkaṭṭha)的三因(tihetuka)善业在临终时成熟所产生的三因结生心(paṭisandhi citta)。
▪ 如何具足三因善业:做善业时的心有无贪、无嗔、无痴三因。
▪ 如何成就殊胜三因善业;造三因善业的前后也具备了良好的动机和清净无染的心。
▪ 概念法实例:一位佛友带着因果思维,恭敬并欢喜地供养僧团卡提那衣。供养时心想:愿此供卡提那衣的功德帮助我熄灭一切苦。
▪ 究竟法元素:1个心识+33个心所(造业时有欢喜心)。
▪ 缘取对象:前一世临终速行心缘取的对象,是善行的业、业相或趣相的其中一种。上述三原色根本载体是一位佛友在临终时,供养僧团卡提那衣的业成熟,成为临死速行心in-selfie缘取的对象。该业显现为如在重回到当时现场造作一样。
▪ 可执行作用:结生、有分、彼所缘与死亡。
▪ 生存地:善趣(善道)。
▪ 生命形式:人、夜叉、地神、天神。
▪ 潜质:能体验到最多的54种心,包括超人法(禅定、4种圣道果)。
▪ 特相:完整具足无贪、无嗔、无痴三个作为稳定因素的心所,建立在此三原色根本载体的人或神是三因者(tihetuka-puggala)、三根人。有因的心如树般稳定又坚固,而且天生具足生得慧(jāti-paññā),心智的拓展可以在齐全的根性里获得持续的升级与开发。

👆 二原色根本载体(譬喻)——
▪ 属性:果报心。
▪ 别名:有因异熟心。
▪ 前身: 欲界善心。
▪ 由来:两种可能性——
(一)由低劣(omaka)三因善业在临终时成熟所产生的二因结生心。
(二)由殊胜(ukkaṭṭha)的二因善业在临终时成熟所产生的二因结生心。
▪ 何谓低劣:造善业的前后被烦恼污染。
▪ 何谓二因善业:做善业时的心只有无贪、无嗔二因。
▪ 概念法实例——
(一)一位佛教徒虽然相信因果法则,但在布施时心里围绕着不屑的态度。心想:这位bhante拿那么多cheese cake,出家那么多年还是那么贪吃。出家了不是已经六根清净了吗?我在家人都没有那么贪吃。
(二)一位友族同胞不相信因果法则,但看到别人布施时,自己也很欢喜地跟着布施。心想:佛陀也是我信仰的诸神之一,佛教出家人很亲切。
▪ 究竟法元素——
(一)1个心识+31个心所(造业时没有喜心)。
(二)1个心识+32个心所(造业时有喜心)。
▪ 缘取对象:前一世临终速行心缘取的对象,是善行的业、业相或趣相的其中一种。上述二原色根本载体是一位友族同胞在临终时想起某天路过菜市场时,曾经布施食物给僧众的业成熟,成为临死速行心缘取的对象。该业显现为如在重回到当时现场造作一样。
▪ 可执行作用:结生、有分、彼所缘与死亡。
▪ 生存地:善趣(善道)。
▪ 生命形式:人、夜叉、地神、天神。
▪ 潜质极限:最多只能体验到41种心,无法体验到广大善心(禅定)、出世间心(圣道果)。
▪ 特相:具足无贪、无嗔两个作为稳定因素的心所。由于缺少了作为慧根的无痴心所,建立在此二原色根本载体的人或神是二因者(duhetuka)、二根人。二因者与三因者是无法凭外表分辨其不同之处。

👆 灰白图像根本载体(譬喻)——
▪ 属性:善果报无因心(kusalavipāka-ahetukacittāni)。
▪ 别名:舍俱善果报推度心。
▪ 前身: 欲界善心。
▪ 由来:由低劣(omaka)二因善业在临终时成熟所产生的无因结生心。
▪ 何谓二因善业:做善业时的心只有无贪、无嗔二因。
▪ 何谓低劣:造善业的前后被烦恼污染。
▪ 概念法实例:一位没有因果思维的大明星为了公共关系,维持亲善大使的表面形象,很不耐烦地配合经理人参与一项救济孤儿的慈善活动。布施时心想:这种低等的人太会生育了,未来地球将充斥着这些低等人种。
▪ 究竟法元素:1个心识+10个心所。
▪ 缘取对象:前一世临终速行心缘取的对象,是善行的业、业相或趣相的其中一种。上述灰白根本载体是一名高傲自负的大明星在临死时冒出以前曾经出席慈善活动的善业。当时他带着鄙视的心布施食物给孤儿,业显现为如在重回到当时现场造作一样。该低劣的善业成为临死速行心缘取的对象。
▪ 可执行作用:结生、有分、推度、彼所缘与死亡。
▪ 生存地:善趣(善道)。
▪ 生命形式:一结生(非在母胎内发生意外或疾病所导致)就瞎眼、耳聋、哑巴、残废、弱智、痴疯、无性等的人及少福报的神。
▪ 潜质极限:最多只能体验到41种心,无法体验到广大善心(禅定)、出世间心(圣道果)。
▪ 特相:建立在此灰白图像根本载体的人或神是无因者(ahetuka)。由于结生心不具有无贪、无嗔、无痴作为稳定因素的心所,如藓苔般既软弱又不坚固,其残缺早已潜伏在引致投生的业,所以在结生的第一个心识刹那,就已经注定无法发展出完整的心智、五根门或四肢。
然而,一出生就残缺、智障等人不一定是无因人,他们也可能是二因人或三因人,只是投生后在母胎10个月的期间遭受意外或疾病所导致,要分辨一结生和一出生是不同的时间节点。

👆 缺陷型灰白图像根本载体(譬喻)——
▪ 属性:不善果报心。
▪ 别名:舍俱推度心(santīraṇa)。
▪ 前身: 11不善心。
▪ 由来:由恶业在临终时成熟所产生的不善果报推度心。
▪ 概念法实例:一个皮革厂工人帮忙把水牛的头压着,心想:快点把牠给宰了吧。
▪ 究竟法元素:1个心识+10个心所。
▪ 缘取对象:前一世临终速行心缘取的对象,为恶行的业、业相或趣相的其中一种。上述缺陷型灰白图像根本载体是一名在皮革加工厂工作的印度贱民在临死时想起他工作的片段,显现为如在重回到当时现场造作一样。该恶业的影像成为临死速行心缘取的对象。
▪ 可执行作用:结生、有分、推度、彼所缘与死亡。
▪ 生存地:恶趣(恶道)。
▪ 生命形式:地狱众生、鬼、阿修罗、畜生。
▪ 潜质极限:最多只能体验到37种心(包括8大欲界善心)。
▪ 特相:愚痴、苦多乐少、基本存活(吃、睡、繁衍、躲避天敌、摆脱苦受)。因为能让心智运作的条件匮乏,建立在此缺陷型灰白图像根本载体的众生只能展现基本存活的本能,无法在灵性获得更上的升华。无论如何,恶道众生可以体验的37种心中也包括了智相应的善心,换句话说,恶道众生依然可能成就三因善业。假设恶道众生会in-selfie自己的三因善业的话,还会得到三原色彩图呢!
分享了第十七期的晚自习,我特别要标出 “潜质” 这项栏目来共同绎味,因为学习到这里,我一直在卖的关子也慢慢昭然若揭。还记得我丢给大家的思考题吗:三原色根本载体为啥重要?与GPS最终目标有什么关系?再用另一句话问:能投生为一名三因者到底有什么特殊之处?
还记得在第三期的晚自习——“航海的GPS”吗?
如果要以船和海来譬喻我们目前在苦海航行的情况,那我们可以贴切地说:我们正在愉悦地在阳光明媚和风平浪静的海上行船。所谓的船就是我们的五蕴(身心),我们就是这艘船的主人,也是船长。我们,每一个众生都是captain,在苦海里驶着自己的船朝向不同的方向。
小心驶得万年船,放逸船沉千古恨。有的人含辛茹苦地撑住船,有的人撒手把船给沉了。

👆什么因素让一艘生命之船能浮在轮回苦海上呢?因为三原色、二原色、灰白图三种根本载体所支撑着。
为什么以浮在海上的船譬喻为善趣呢?因为所有善心都有轻盈感的,其究竟元素里有轻安(passadhi)和轻快(lahutā)的心所。这两个心所犹如茫茫苦海里的‘救生圈’,支撑着我们浮在海上。
由善心打印出来的果报心都有轻盈的本质,即使由低劣二因善心产生的善果报无因心——灰白图像根本载体也可以勉强浮在海上。
当我们紧张、压力、生气、伤心时,心会感觉如何?是不是会觉得心很沉重(garubhāva)不安(daratha)?是的,因为一切不善心都不具有轻安和轻快的心所。
虽然我们在愉悦地享受着美食、音乐、电视剧、爱情等感官之乐的当儿,心理的主观意识并没有沉重感,甚至感到喜悦(具有喜心所的究竟元素),但是在这些心路过程里并没有存在着扮演‘救生圈’的究竟法元素,因此,一切由不善心打印出来的缺陷型灰白图像根本载体自然也不能浮在海上。
我把沉船作为堕入恶趣的譬喻,就如水不费丝毫之力,自然择下而居一样,生存界的地心引力把不具浮力的果报心拖到深海处。
回到我们的当下,咱们大伙正在驶着船快速地前进。船上的GPS开启着,目的地的格子里正在闪烁着:[涅槃],是我们每一位佛子所向往的安全的海港。海港究竟在哪呢?是不是隐藏在天南海北的某个秘境,总是给人迢迢遥远的神秘感?
其实,安全的海港并非在遥远的海际天边。海港无处不在,只是无法以一般肉眼所能发现,必须以第三只眼——慧眼方可看到。
那么,我们又如何能够获得慧眼呢?关键词就在这里:根本载体的‘潜质’。要开发慧眼,必须在根本载体安装一种名为“止观禅(samatha vipassāna)”的app。然而,这种app只能运作在某个特定的系统里,就如一些复杂的软件对电脑配置的要求很高一样,运行 “止观禅”的条件配置要求大量的智慧元素、心智的流畅度、柔韧性、练达性、适业性、正直性的综合因素,生命体的神经网络与资源必须能够达致相互塑造的正反馈作用,所以心灵素质不能存在任何先天性的欠缺。
在这四种根本载体之中,究竟是哪个根本载体最符合上述的优良条件呢?哪个可以在潜质的项目里体验最多的心?只有三原色根本载体,即生命体建立在三原色根本载体的三因者,他们可以体验最多54种心,所以“止观禅”只能在三因者的心智里畅行无阻地运作。
当止观禅成功安装并运行后,随着人生的三观从2.0(做每个善业都是三因善业)到3.0(心清净)、4.0(见清净)、5.0(度疑清净)……的升级,慧眼将渐次开发,到未来因缘成熟时,慧眼将会看到永恒安全的海港。永恒摆脱日晒雨淋、酷热寒冷、辛苦航船和沉船的苦日子也不远矣。
如果海港只能被慧眼发现,没有慧眼就当然看不到海港的方向,那GPS又有什么作用呢?GPS的作用可大了。GPS引领我们的船去寻找能够研发“止观禅”app的人,或者能够帮我们安装“止观禅” app的人。如果一个人的根本载体不具备安装的条件,GPS也将引领到各各因缘来帮忙提升系统。
写到这里,托钵组加油小站的佛法学习也差不多接近尾声。大家可以了解三原色彩图、GPS、三原色根本载体、海港之间的关联性吗?把譬喻去掉,换成传统的说法来总结:为了证悟涅槃,体证永恒安稳的快乐,我们必须带着智慧心来做善业,让自己所做的每一个善业都是三因善业,在做善业的前中后都保持优良的心态,然后发愿成为证悟涅槃的助缘。
回到之前的引问:我的根本载体究竟是什么?虽然从上述的资料里有一些生涩的专业术语,我相信已经能读到这里的贤友们应该很轻易地排除一种可能性了吧?肯定不是缺陷型灰白图的根本载体。
“呼,松了一口气,~~好彩。 Ehhh……不过呢,虽然我可以很确定自己不是最后一个缺陷型的,但若是二根人咋办?搞不好还可能是无因人呢!?天哪!!万一是的话,我的一生就完了?我这一生不可能上岸了?”好好的一堂晚自习,无端端挑起了一些贤友的自我怀疑,给人感觉好像世界末日降临一样。
贤友,不要瞎慌、不要质疑。天资平碌的我能写到这里已经自认不容易,用了差不多一年的时间打了6万多的字,绞尽脑汁组织与连载佛法晚自习,结果却给人带来忧心和怀疑?我才不干这样的傻事呢!
大家能一起走到现在,能够加入托钵组大家庭,能够对佛法有信心,能够拨出宝贵的时间和精力来服务与奉献,能够有兴趣跟读与学习到这里,全世界有70多亿人口,为什么不是别人而偏偏只是三三两两的你们?难得你们压根不觉得自己很‘另类’吗?这些因缘并非偶然的。
我们到底有多‘另类’,就留着下回再谈吧。
在还没有结束这一期晚自习之前,让我们一起温习与整合我们迄至这阶段所学习到的概念与究竟成分。请参考下图👇

👆图表说明(图片只是作为学习示范,非真实个案)。
假设上述图表的众生过去、现在与未来3世分别是🐶德国狼犬、👩女人和🧚女天神。
﹝🐶德国狼犬的生命﹞ 第一个投生为狗是因为前一世做人时因虐待狗的恶业成熟为令生业;
﹝👩女人的生命﹞ 第二个投生为女人是前一世投生为狗时对主人忠心耿耿,虽然过去虐狗的恶业导致牠也时常被主人虐待,但牠依然在危机时刻舍身抗匪救主人。主人感动把牠送往急救,无奈伤势严重无法挽救。临死时牠对在旁不断安慰牠的女护士有好感,心想:“这个女人真好”。带着向往女人生命的心念,有忠心护主的善业支撑,所以死后投生为一个女人。
由于根本载体里有潜藏着对慈爱女护士形象的好心影,所以从小就立志要做个好护士,再加上生长在佛教徒家庭的环境熏陶下,长大后成为一名很有爱心的护士。
﹝🧚女天神﹞ 第三个投生为天神是因为前一世做女护士时,惯性以像对待亲家人一样的心态对待每一个病人,临死时善待病人的善业成熟让她投生到天界。
﹝…………..﹞ 点点点是代表有分心,黑点、红点和蓝点个别代表3种生命形态的有分心流。心是看不到的,而且生起后急速灭去,这里排成一行…….是为了方便大家了解学习而已。
结生心、有分心和死亡心都是一样的果报心,也同样缘取一样的目标,只是在心识长流里它们执行不同的作用。结生心是排在第一个大点的心,执行结生作用;有分心是排在结生心以后和死亡心之前的心,执行维持心流不间断;死亡心是排在最后一大点的心,执行死亡。
每一个生命的结生心、有分心和死亡心都会取前世临死速行心缘取的影像为目标。比如:
做德国狼犬时,结生心、有分心和死亡心缘取的目标是一只被绑在铁篱笆门动惮不得的狗;
做女人时,结生心、有分心和死亡心缘取一位女性的影像,这女性是在一所兽医诊疗室里的护士,她在安抚着一只被兽医抢救中,奄奄一息的德国狼犬;
做女天神时,结生心、有分心和死亡心是缘取一位女护士的影像,这名护士是在医院里以慈心服侍一名老病患。
﹝_﹞ 是心路过程,出现在生命的第一个心路过程我们称之‘有欲速行’;出现在生命的最后一个心路过程则称为离心路过程,也称临死心路过程,即MMA比赛结束,令生业揭晓,临死速行心in-selfie令生业的影像的时候。
﹝…….……_……_……_……._…._….._….﹞ 我们的心都是这些无数的有分心和心路过程的组合。有心路过程发生时,有分心暂时中断;没有心路过程时,有分心继续连着生命流不中断。
有分心和心路过程是数之不尽的,这里只是概述,举个易懂的概念给大家学习。
下期再续。👋
第十八期
💡多数中的少数,
指甲缝里的尘埃,
潮流中的逆流,
金字塔的尖端,
六种难得聚于身,
Powerball积宝的概率都望尘莫及;
顶着超级幸运儿光环的怪人啊!
佛子,就是你的名字。
Hello,托钵组的贤友们大家好,又到咱们三三两两的 ‘怪人’济济一堂学习佛法的时间了。
怪人贤友们请别见怪喔,我们不仅怪,而且还是稀有的呢!其实我们很多习以为常的行为与思想,都不在一般人类行为学所能解释的范围里,我们的思维方式不是一般常人可以了解的。
真抱歉,距上回的佛法晚自习已经差不多有半年了,海上行船篇中断了一段时间。期间还见证了国家历史性的变天,触景思法,思绪特别奔涌,所以穿插了几篇有关大选的特别篇。
前一阵子因为稍为忙了些,脑子有些不好使,写作颇有吃力。真的需要多打坐充电,希望贤友们不要嫌弃我的慢腾腾的。
在我的心里确实有很多佛法与思维的碰撞火花,需要丝丝入扣、整理、组织和贯彻起来,以达到这一年多以来编写托钵组加油小站的意趣指归,写这一期是颇有挑战的。
好了,话不多说,正在航海的captain们,趁着风平浪静,还没有失忆之前,我们赶紧扬帆继续前进吧。
在上回的第十七期——“特殊的三因者” 的佛法晚自习里,也许有些贤友读了会质疑自己到底是不是三因者?万一自己是二因人咋办?
请先别急着给自己下判断喔。让我们先暂时把焦点转移到最近发生在泰国清莱,一则牵人心弦的事故。这是一则很鲜活的学习个案,也因为这场事故,让世人对佛教徒另类的思维模式有了不一样的诠释。
先丢出一个情景让大家想象:如果有一群人,在只有少量食物和水的情况下被困在洞穴超过10天,最终会演变成什么局面呢?
2018年6月23日,一名25岁的年轻足球教练艾卡波(Ekapol)与他12名十几岁的小球员们在足球训练结束后,一起去泰国美赛县的知名景点睡美人洞(Tham Luang)探险。
他们并不知道这场单纯的野外活动,等待在前方的将会是一场严酷险恶的生命历练。
在足球小将们忘我地探险在洞里时,洞外已经下起了滂沱大雨,在他们能及时撤退前,洪水已经把山洞的唯一出口路淹没堵了。节节上升的水位逼着他们无奈远离洞口的光明,往反方向的幽深走,这样一逼一退之间不知不觉中已经深入溶洞4公里内。
此时此刻大伙站在水线上的泥墩,在这蜿蜒崎岖,完全与世隔绝,连丝毛粒子都无法参透的洞穴里,笼罩着他们的只是漆黑、饥渴、阴湿、缺氧、无助、绝望和死亡的气氛。
年轻的教练与小球员们的生命是否将会慢慢被冥黑吞噬,永远定格在青涩的年华,当时他们心里都没谱。
来,回到上面我抛出来的试想:让大家一起想象一下,在这呼天不应叫地不灵的绝境里,一般正常人会如何反应的呢?然后会有怎样的推进?
相信贤友们也应该知道这些受困在山洞的孩子们最终都获救,外界也有许多跟进报道和事后解析,但都是以一般维度探表不探里。在这堂佛法晚自习里,我尝试以我所理解的佛法视角来分析和一起学习这个奇迹背后的技术含量。
日子来到2018年7月2日,这支自称‘野猪’的足球队已经失联10天了,没有人知道他们是否还活着。他们的亲属和其他来自四面八方的人们都集聚在洞外焦虑地等待救援的消息。
举国上下,从寺院里的僧人到学校的师生们都在为孩子们诵经和散播正能量。
有超过一千名,由泰国与跨国组成的国际救援队伍正在分秒必争地展开大规模的搜救行动。这项援救任务比想象中还要艰巨,专业潜水员都要冒着生命的危险来回游走在结构极其复杂的洞窟里。洞水专家认为要在迷宫般的洞穴里搜索到失踪者的机会几乎很渺茫。
随之时间流逝,孩子们的情况越不乐观,因为他们正在面临两大考验,一是绝境对体能的考验,二是原始本能对人性的考验。
没错,10天内只能喝岩壁的冷凝水,少量甚至没有食物,昼夜不分的透骨湿冷,罹病感染的风险,还有不断下降的含氧量,这些外在条件对僮儿的体质来说的确会带来很大的考验。
但真正严酷的考验,是内在因素——人心。真正的敌人不在环境,而是内在的自己。
有专家说:“这样的绝境,首先不会让人死亡,而是让人疯狂。”
这绝非骇人闻听,而是有权威心理学研究根据的。
根据加拿大心理学家唐纳德•赫布(Donald Olding Hebb)在1950年做过的人类行为研究发现,一般人处在封闭的空间里一段若干时间后就会出现感觉剥夺感。有些人则对感觉剥夺感有着不同程度的恐惧,这就是所谓的幽闭恐惧症。
为什么会出现这种心理现象呢?
由于人们普遍上把感受视为我,我的,我的自我,当感受被时间和空间消弭时,人类生理的自我保护性安全机制会随着时间的推移而驱动,以示警告:报告主人,出了状况,请赶紧作出对策来保护‘我’。
这时,人心会被激起强烈的求生欲望,人体的交感神经系统引发肾上腺素和非肾上腺素的分泌,导致心率、血压、体温、肌肉紧张度、代谢水平等都发生显著变化,从而增加机体活动力量以让身心能应付紧急状态。
根据加拿大“应邀理论之父”——汉斯•塞尔耶(Hans Selye)对人类生理紧张状态的分析,这种状态称为警报反应的第一阶段。
如此场景组合:一群求生欲望很强的人+有限的活命资源+峭险的生存条件+飙升的肾上激素+死神的逼近+还有倒数的时间=???是不是勾起了我们脑海里某种类似的记忆呢?
是的,也许在我们这一世的记忆里没有,但或多或少我们都曾经读过相关的真实报道,历史事件,看过的电影、连续剧或小说情节等。
人心的险恶在自我保护意识的透镜下被放大;在金钱和利益当前,人情血缘靠边站,恩师、父母、兄弟姐妹、夫妻都可以反目成仇。
人性的丑陋在天灾人祸时更彰显无余。活在水深火热的灾民为了生存,不再压抑饿鬼和畜生的随眠倾向,成群结伙闯入当地的商店和富人家抢劫。赈灾无能的官员还理直气壮说灾民们并不是掠夺,只是拿而已。 如果是人命关天,也许会有人基于人道考量而对灾民丑陋的不法举动闭只眼吧。管不了那么多了,先保命要紧,灾民们如鱼贯入被破门的商店,尽情拿走可救命的食物、饮用水、药物、电视机。。。欸等等,没有电视机也会死!?
人的道德底线在鬼门关前面显得特别脆弱。如果只有一个存活的机会,在牺牲自己和他人之间,一般人总会有堂堂正正的理由牺牲他人来保护自我。很多杀人游戏和惊悚电影都喜欢以这种人性的原始本能作为题材,屡试不爽。
当然,人的心魔也是因缘法,不能全都怪罪于人性的弱点,还有赖以诸多内外因缘来挑起人们潜伏性的随眠烦恼。除了业之外,还有一个最关键的因素,就是一颗没有训练过的心。
没有训练过的心的特征是不如理作意。
「诸比丘!我不见有任何一法能像不如理作意一样,能够让未生起的不善法生起,或能够让已生起的善法灭之。」(《增支部•一集》)
66
因为不如理作意,小事变大事;
因为不如理作意,苦中造苦因;
因为不如理作意,人们现在要承受的不幸和痛苦远远超过了原本恶业成熟所应承受的苦;
因为不如理作意,被射中了一支箭后,自己再给自己补上一支箭,两支箭,三支箭,四支箭……;
因为不如理作意,蠢蠢欲动的恶业被暴露在更多助缘而加速成熟;
因为不如理作意,恶业有机会勾结其他恶业一起狼狈为奸,大肆破坏;
因为不如理作意,厄运被无限放大,把人拖进更坎深的漩涡。
人的心魔也因为摄取了源源不绝的不如理作意为食而长成肉食暴龙,吞噬了仅存的人性,让人类瞬间退化成畜生,活在弱肉强食的野蛮世界里。
其实,我们每一个人在无数的过去世中都有演过像电影或小说情节里的主角或跑龙套,不是干掉别人,就是被人干掉。
在长久的轮转里,我们哪个人没有做过饿鬼和畜生?为了私利和自保,有谁不曾忘恩负义,阴险狡诈,心狠手辣?所以,我并不是站在道德的制高点上,以五十步笑百步的姿态来谴责人性的险恶和丑陋,而是我们学佛后,方能谅解到这是众生从无始轮回以来的自我保护意识形成的原始本能。
我们佛弟子只是有幸遇到佛法,在净化内心的路程上比一般人多走前几步而已。
如理作意(yoniso manasikāra),是无论遭遇逆境或顺意,都能将心转向正确的方向,让善的速行心生起,这是我们一辈子都要训练的功课,一直到我们证得阿罗汉为止。也因为这样的心的训练,逆行取向,不随着人的原始本性来反应,让我们迥别于普通人,成为人类行为学科无法全涵盖的怪人。
吉祥尊者说得好:“对冒恶业者起反应的人,只是受害者而已。”
如理作意,是坚持不为他人的恶业埋单。
进入2018年7月,足球的话题热翻天,全球的目光依然聚焦在世界杯的赛况,以及‘野猪’足球队的搜救进展。
人们凭一般常理来臆测种种可能:这些稚嫩的少年们在彷徨无助地等待救援时,难免会因饥饿、害怕、失温、想家思亲而痛哭吧,甚至会因争夺少量的食物或因分配不均问题而吵架,毕竟他们还是正值青春期、涉世未深、性情冲动的青少年。
还记得吗?当人因感受剥夺感而被激起强烈的求生欲时,肾上腺会分泌肾上腺素,让体能升值到充分动员状态,以便能够在战斗或逃跑反应里作出防御、挣扎或者逃跑的自我防卫对策。这就是身心警报反应的第一阶段。
如果这种充分动员的状态一直持续下去,身心将被推进警报反应的第二阶段。在这阶段,人体不仅要维持警报反应状态时所需的激素,肾上腺还必须立刻分泌出异常多的人体调节激素来修补激动所造成的损害,这种激素两头烧的状态称为抵抗阶段,也或称应邀状态。
在紧张而又长期的应激,人的行为表现为持续亢奋、冲动、注意和知觉的范围缩小,言语和行为动作也出现紊乱、不连贯与不规则。一般上,丧失理智的自残、互戕和无可挽回的悲剧都是在这阶段发生。即使没有演变成困兽斗,也会导致忧郁、神志不清、出现幻听幻觉,最后神经错乱。
这是为什么说,人在幽深黑暗的绝境中死亡之前,先疯狂。光是想象人集体疯狂的画面就叫人不寒而栗。
让人变成疯狂的其中一个祸根就是缺氧。人在应邀状态时会比平时消耗更多氧气,再加上群体异常的耗氧量和许多无谓的动作和挣扎,更加速了封闭空间里氧含量浓度的下降率。当空气中氧含量下降到18%的状态时,就有可能产生缺氧症。再下探到13%时,人就会死亡。
缺氧症迎接而来的是战斗人生的落幕。
在上述两个阶段中,人的交感神经系统会因为持续性的强烈兴奋而能源枯竭,人体就会进入第三阶段,即衰竭阶段。在这个阶段,副交感神经会取代交感神经,产生一种压倒一切的反作用,击溃人的生物化学保护机制,大多数人体的功能异常减缓乃至停止,甚至发生临床休克而死亡。
不好意思,别看我,我也跟你们一样,懵不隆矇的。管他心理专家说什么,简言之,言之简,是一堆低劣的心生色法排山倒海地占据了整个身体,导致身体无法正常运作就对了。
人与人之间的能量会相互交融,群体的影响力更容易把个人的意志力击垮。如果身边已经有人死亡,恐慌会像病毒一样在蔓延开来,成为压死骆驼的最后一根稻草,让深陷绝望的人们一个跟随一个永远长眠在阴暗的帷幕里。
即便奇迹般生还下来,可能会遭受创伤后应激障碍(Post-traumatic stress disorder,简称PTSD),或称创伤后遗症的精神问题。
以上是参照权威论证,并套上一般人的逻辑和常理推演出来,有关这次洞穴失踪事件的可能性结果。
黄金时机苒然流逝,众人的希望逐渐消散,与时间赛跑的搜救人员都担心发生最糟糕的情况。一句概括,就是凶多吉少。
然而幸运的是,事情并没有往人们所揪心的方面发展。别忘了,受困在幽闭空间的不是一般人,而是一群不在人类行为学所能理解的怪人。
在救援行动开展的第9天,当两名优秀的英国潜水员Rick Stanton和John Volanthen潜到洞穴深处的某个岩架上发现他们的踪迹时,眼前的场景让见过世面的他们大感惊讶:一个都不少,全都活着。更难以置信的是,这些经历了10天磨难的少年们并没有哭泣,没有精神错乱,没有昏迷,更没有死亡。
即使见到了救星,少年们也没有显得异常激昂,依然一如常人,保持平静,有礼貌地向潜水员概述他们的状况,还不忘对冒着生命危险前来救人的潜水员们致谢,令潜水员不禁赞道:“You are very strong, very strong(你们很坚强,很坚强)。”
当少年足球队还活着的消息从泰国传遍了全世界,登上了全球各大媒体的头条都是“奇迹!”“难以置信!”“惊喜!”“感动!”。。。。媒体人在报导时也都难掩欢欣。
恍如隔世的10天,足球队少年们都奇迹般熬过来了,结果并不如人们所预期中的糟糕。为啥?因为陪伴他们的,还有黑暗的曙光——佛法。
究竟是用了什么方法,能让如此青涩的生命释放出如此惊人的心灵能量?禅修。
根据潜水员的讲述,他们只是在黑暗中静静地坐着来保存体力。他轻描淡写地带过了‘静坐’,这句含金量极重的关键词。
早期在1950年,当唐纳德•赫布首次对人类进行隔离实验时,没有一个人可以正常地待在小隔离室‘黑屋’里超过48小时。基于人道主义,隔离实验最终并没有把实验者逼至极限。在实验者还没有彻底发疯之前,唐纳德•赫布只能依照他们的意愿中止实验。即使自愿实验者每呆在隔离室里面一天,就可获得20元的酬劳,但也没有人能够将实验坚持到底。我们无法得知,一般人的感受被剥夺的极限可以到哪?
比起这群足球小队所在的处境,实验者的黑屋相对来说显得小巫见大巫了。今天,我们可以从中看到怪人们不寻常的力量。
当舍利弗尊者说没有感受是最快乐时,为什么一般人却畏惧没有感受呢?无我和自我的思维就在此见真章了。
因为感受的存在也意味着人依然对环境持有主导性掌控,越能对环境掌控也就在表示越能起自我保护作用。所以,一旦失去感觉,实际上也在意味着一个人失去了自我保护的主导权。追根究底,还是一个自我在作祟。我们可以很轻易从某个西方列强身上看到典型的掌控欲来达到自我保护的例子。
神奇吧,幽闭的山洞会令人疯狂,导致幽闭恐惧症,甚至死亡,可是,山洞竟然是很多修行人成就的地方。
当一般人都把感受剥夺感视为洪水猛时,只有修行人懂得善用幽闭的环境如山洞来制造感受剥夺感的效果。
其实,感受的隔离是对禅修是有埤助的。有过山洞禅修经验的禅修者都会发现,山洞的幽静和隔绝会很容易让心沉淀下来,其中一个因素是感受剥夺感能减少外界对心安住在禅修业处的干扰。
当一个禅修者入定时,心会从五官的五门心路转向纯意门心路的运作,只缘取意门心路的禅修所缘为目标。如果定力够纯深,心会暂时从五门感官的一切接触抽离,导致禅修者体验身体和一切感受消失,禅修者的主观世界里只有禅修目标而已,这才是真正意义上的感受剥夺。
然而,有些禅修初学者会面对卡禅问题,因为他们在禅修过程中畏惧与抗拒身体的消失。当他们的心可以沉静到某个程度而出现感受剥夺感时,自我保护性安全机制也会驱动,以阻止他们的心沉入更宁静的状态。如果禅修者可以突破这个心理障碍,禅修不仅进步神速,禅修的过程也少了很多腰酸背痛的干扰。
艾卡波教练确实做对了。若换是我们,也只能这么做。不是吗?除了善用当下的因缘条件来禅修之外,我们还能做些什么呢?还是引用吉祥尊者的一句名言:在一静一动之间,让一切变得更好,或者选择不会恶化的。在洪流中,即便只是能保持在原地,那也是在前进了。
面对这样的处境,艾卡波很完美地把法活出来了。
除了无私地奉献出他身上的一切给少年们,艾卡波还教导他们在等待救援时禅修,把心如理作意在善法,没有了无谓的挣扎,压制了心魔的枭张,阻止了身心陷入夺命的应激状态。即使来到最坏的情况,肉身无法撑到搜救人员到来的那一刻,若能带着一颗光明的心来投生,那也已经是最好的选择了。站在生死攸关当前,能用生命最后的时光和力量来禅修的人,也只有佛弟子了。
在受困的10天里,禅修除了帮助教练和少年们减慢心率、呼吸和新陈代谢来将人的生理消耗降至最低的同时,还在无形中把悄然逼近的致命危机给缓和了。
当潜水员发现少年们的踪影时,狭窄气室的氧气含量已经下降到15%,是足以引发缺氧症的危险水平。如果没有及时调整呼吸和供氧,一般人将会面临器官系统恶化、心跳急促、头痛、思想混乱、幻听幻觉、极度嗜睡,最终心脏和肺脏停止而死亡。然而,当搜救人员发现他们时大感惊奇,同时松了一口气,他们全都活着。而且,几天活在低于正常含氧量的恶劣环境下,竟然没有明显的缺氧症。除了有些虚弱之外,他们的身心看似都很健康。
在英国潜水员从其中一名少年的口中得知,他们现在有13人时,要知道13,这个briliant的奇迹数字,其背后究竟有多少的法的力量在攻克抵挡着恶业魔爪的肆虐。
业很奇妙。当恶业要成熟时,要有多罕见离奇的巧合,就会有多罕见离奇的巧合发生,就像空难从来都不只是单一因缘所造成,而是不可思议地同时具足了许多因缘酿成。同样的,冒恶业的人总会在不对的时间,出现在不对的地点,又巧遇不对的人事物和气候,自己又偏偏作出不对的反应,很多匪夷所思的灾难和惨剧都是由这一连串的不对和巧合碰撞一起产生的燎原星火。
不说巧合和不对也行,让我换另一种更简单的说法吧:世界可以调整步伐和规律,把所需条件都凑过来,只为了成就一个人的业。
日月星辰都是因为地球初人的心愿而出现的(长部•27),也是因为人心的堕落导致日月星宿运转失序(增支部•4.70)。明白这道理,一个人只要能在因上下功夫,当因足了,全世界都会为他动起来帮他满愿。
有果必有其因,或许,这群被困的少年乃是因为他们过去世曾经困禁众生的果报,就如记载在《法句经》注里的故事一样。
在佛陀时代,有7位比丘离开了寺院去舍卫城谒见佛陀。途中他们留宿在一间寺院,刚好在寺院附近的一个山洞里有7张床,于是他们一起在该山洞里过夜。
半夜突然从对面山坡滚下一粒大石头,把他们的洞口完全堵了。隔天,寺院的僧众发现后,便号召附近7个村落的男众一起来帮忙移开石头。尽管众人齐心协力了6天,但依然无法移动大石头丝毫半分。被困在洞里的比丘们只能受尽饥渴的折腾。
来到第7天时,大石头神奇的自己移开了。百思不解的比丘们从山洞里出来后,心想:这桩怪事只有佛陀才能解释。
比丘们谒见佛陀后并陈述他们的遭遇。佛陀说:他们在某个过去世时是牧人。在小时候有一天他们牧牛回家途中,看到一只大蜥蜴。带着好玩的心,他们追弄那只大蜥蜴起来,吓得蜥蜴赶紧钻进一个大蚁垤里。看见蜥蜴溜进蚁垤躲着不出来,小孩子们便把蚁垤的洞口全都堵住,说:今天捉不到,明天再来捉。隔天他们却把困着大蜥蜴的事忘得一干二净,一直到第7天看到那蚁垤时才想起:那只蜥蜴怎样了?
孩子们把洞解开后,瘦得皮包骨的蜥蜴颤抖匍匐地从洞里爬出来。看到蜥蜴可怜楚楚的样子,孩子们顿时生起悲悯心,说:别杀牠,牠有7天没吃东西了。于是他们轻抚蜥蜴的背部后就放生了。
由于没有杀害蜥蜴,牧人们虽然免了地狱之苦,这一世做比丘时也不至于被困死在山洞里,但过去让众生挨饿7天的恶业导致他们很多世都要遭受挨饿7天的果报。
佛陀借此因缘向比丘们说法后,以偈子作为总结:
「无论是在虚空、海洋里、
山洞内或世上任何地方,
都无处可令人逃脱恶业的果报。」《法句经•127》
至于这支足球队的少年们,在过去世时是否与睡美人的悲情传说有着错综复杂的业缘?只有一切知智的佛陀才知道。不论如何,如果过去恶业的果报,就像上述的比丘们一样,只是让他们遭受十几天的不自由和饥渴的果报,而不至于严重到丧命,甚至高僧都能预知他们过几天后会平安出来;但只因为不如理作意而导致死亡或蒙受更笃重的损伤,那就不能全都怪罪于过去的恶业了,是今生业的现世报,是当下的心灵造诣,决定了果报的轻重;是如法或非法在决定局势往哪个方向演变。
在苦中不造苦因的双重价值在于:不在盐水添加盐把的同时,还能注入淡水,稀释了咸味。
因为如理作意,才停止造苦因,而能如理作意本身就是在造新的善业。速行心只有两种可能:要么是恶,要么是善;只要能把恶停了,善的速行心自然会填补上去。
过去的业虽然在某个程度上决定了我们的命运,但命运接下来的走向,往黑暗,往光明,完全由当下的心决定。
这场规模空前的救援行动终于划上了圆满的句点。除了英勇可敬的救援单位的努力之外,还承载着无形的法的力量。
人家说,这些足球少年们都是受到幸运女神眷顾的一群;我说,谁守护法 ,法会眷顾他。
当世界的夜幕降临,有月光,有星光,有霓虹灯光,有灯塔光,有蜡烛光,有萤火虫光,有各种光源在点缀着夜色斑驳;但是,世界上只有一种光,能够穿透城墙,突破种族隔阂,超越国家藩篱,从泰国清莱府美塞县照射到世界和天界每一个角落的,是在救援现场那些璀璀璨璨的人心的光。
它们都是来自大约一万多人的三原色与二原色善心所抟聚的光芒。
当人们涌上街头为野猪足球队获救而欢呼时,当人们看到所有救援人员都安全撤退而鼓掌致敬时,此时此刻豁然发现,彼此的心早已经不分你我紧紧系在一起。
一方有难,八方支援。这是世界上最美的景色,美景的色彩都来自每一位不同国籍的救人英雄,医生护士,免费饮食提供者,义务推拿师,支援单位,志愿者,稻田农民,守望相助的民众的三原色和二原色。
他们,善人们,还有我们这群怪人,一起为地球的蓝天与绿洲提供了鲜色。
最后没有忘记,一位在救援行动中不幸殉職的无名英雄,泰国SEAL成员Samarn Poonan,愿他舍己救人的善业,能帮助他投生到善趣,无论在哪里都没有危险。
特别篇(一)——🇲🇾马来西亚的蓝天
60岁的马来西亚又来到了五年一度的大选年。
政治氛围渐渐升温,改朝换代的憧憬对许多土生土长的华人隐隐作现。
无数小选民经历了期待,失望;又期待,又失望;再期待,再失望;继续期待,继续失望的小轮回。这次,在那五年才用一次的铁箱里又将装满了未来的幸福、期待、展望、理想、改革、权力、野心、发财梦、鬼胎……
究竟哪个能脱颖而出?不知道,只知道伸进去那个铁箱里抽选胜利者的,是马来西亚人民的共业之手。
难道换了执政党后,明天肯定会更好吗?除了佛陀,没有人会知道。但对于大部分的华人来说,告别苦哈哈日子的一丝寄托,就在那一张张的纸里。
马来西亚独立前后的百多年以来,各族同胞生活在同一个屋檐下,难免总会因文化背景与利益冲突而发生一些摩擦。兄弟手足情嘛,吵到肚饿没力了,还是一起到嘛嘛档吃roti canai喝拉茶,一边不分你我肤色,上下一心喊破喉,为李宗伟加油打气。
未来还有什么开门七事,未来才看着办吧。
作为这个世界上最勤奋与坚韧的民族之一的华人,用血、汗与泪在这片黄土荒野上打拼出一片天。没有太大的野心,但求得一份温饱和安全之外,要教育有教育,要信仰有信仰。
除了养家糊口,赋税建国,华人还得靠自己的双手撑起教育体系与宗教信仰。为了更美好的下一代,华人都一一扛了过来。
一起生活在一个大家庭里,比较有才干和能力的就把家撑起来,养活自己也照顾比较没有能力的家庭成员,这是天经地义。
“With Great Power Comes Great Responsibility”,这段电影的经典台词突然在脑海里闪过。
如果大哥天性驽庸,爱游手好闲,却手操大权,因过去的业缘牵系在一起,吃亏的唯有认命。只要不太过分,家庭还是勉强过得去。
但日子走下去,一块蛋糕还是要一起吃,分配不均有所难免,谁吃多谁吃少,谁付出多谁付出少,矛盾和分歧就在这里发生。
除了抱怨、争取、乃至远走高飞,个性温顺的华人还能做些什么呢?
国家宪法给华族定了格局,大权不在手,游戏规则又斗不过他人的情况下,没有佛法的华人,真的没有办法,只能逆来顺受,握着选票博取一季短暂的春天。
出家人不谈政治,佛弟子最崇高的宗教情怀,是打破人我,不分种族,跨越国界与三界。
无始的轮回,什么生命我们都经历过,什么民族我们都做过。说什么要维护与争取一个民族利益的种族狭义论,争个焦头烂额,到后来脚一伸直还是一场空,下辈子未必是投生同一个民族,搞不好连人的门都摸不到。
身为出家人,只关心如何让当下的因缘发挥得最好,善用有限的资源让众生的福祉得以最大化。
虽然这个色身是一堆臭皮囊,但还是要保护好色身,健康的色身会比较好用来灭苦度生。同样地,虽然民族只是一堆名色法,但我们还是要借用‘华人’这个身份来累积功德,提升净化,灭苦度生。
如果生活在多灾多难的国家,三餐不续,又成天活在恐惧中,要谈修行灭苦何尝容易?这是很现实的问题。
以究竟的角度来说,我们所处在的世界、国家与社会,不管好坏,其实都是我们业的投影与显现。
如何让这个国家和生活在这片美丽的土地上的人民变得更美好?还是老套一句,老老实实在因上下功夫。
不要问国家亏欠我什么,先问我能为这个国家注入多少正能量。
这个国家再怎样不圆满都好,至少还是可以让我们自由选择宗教,有机会学佛。
只要一直为这个生于斯长于斯的国土注入善因,未来的肯定会变得更好。这就是我们当下能够做的。
作为托钵组的护持人员,道场法工和义工的你们,在肩膀上扛着任重道远的使命。你们可以看到自己当下的善行与整个华人族群与国家的命运有什么深远的密切关系吗?说整个国运就是由我们少数人在支撑着,其实一点都不夸张。
我们先从佛陀教导僧团如何内转倍增功德的巧妙机制说起。
作为全天、全职、专心致志的修行团体,僧团的基本所需全部都必须依赖在家人护持。为了让增强僧团的整体功德,佛陀有教导僧团多组不衰退法,如:和谐、慈心、恭敬、分享、如理作意、戒定慧等。可参考我们的课诵本第131页。这些不衰退法,小至族群,大至国家皆管用。
当僧团的功德内增满溢出来时,自然会招引许多众生对僧团的功德起反应。
举个简单例子:如果僧团有善业,功德要确保僧团每天都会有饭吃,而饭都是来自信众的供养,这也在表示供养饭的信众他们的生活基本都不能缺;进一步扩展业链,国家要能安居乐业来让信众们能够家给人足,如此,信众除了自己与家人都能温饱之外,还有能力供养饭给僧团。国泰民安为了服务一个目的:确保僧团每天有饭吃来支撑梵行。
这是为什么说有美德、圣洁、孝敬父母、有惭愧心的人是世间的守护者,因为他们的存在让天神都要下来保护他们与他们所在的世界与族群,以确保世界风调雨顺,没有旱灾饥荒。(《增支部•4集•适切业品》)
当四大天王下凡巡查人间,看到布施、守戒、孝敬奉养父母、护持修行人的,都是以佛教徒居多,说佛教徒在支撑着世界的蓝天一点都不为过。
看到业的连贯性了吗?
华人族群的功德又在哪里产生内增?在于父母、亲人、慈善、教育和宗教信仰。
世间有五种超级福田——僧团、佛陀、阿罗汉、母亲与父亲。现代人们比较能亲近到的超级福田是僧团与父母亲,而扶持华人整体族运的功德很大比例是来自宗教信仰里的僧团以及孝敬父母。
因为你们的奉献与服务,接引很多人在无上的福田耕耘种福,而懂得把握机会供僧的人以华人居多,更有效率地增强华族整体的功德。
若加上有更多的华人能进一步守戒,尤其是不偷盗戒,不敲诈,不欺骗、不买盗版,上方灌水下补漏洞,功德之水会满溢得更快。
善业成熟的时间因缘不一,快则今生,慢则来世。当华人的功德满溢出来时,所居住的国家必须作出反应了,清廉正直的政府就会出现来服务有功德的人民。即使他们不怎么积极争取,也会有执政者给他们带来比较好的生活福利,因为这是他们的善业所感召,一切来得不费吹灰之力。
功德不够,换来换去都是狼,只是由一批已经饱水的狼换成另一批饿狼而已。勉强是没有幸福。
华人掌握着国家的经济命脉,华人整体的功德强弱,也直接左右着国运。你们要看到每一份善行,不仅在帮助自己,也在帮助周边的每一个人,我们的亲人、我们的族群、我们的国家,乃至整个世界。
我们正在活在一个地球村。在地球某个荒僻的角落发生的一件小事或冒出来的念头,我们赫然发现在不久后出现在我们周遭,甚至改变了我们的生活方式。这就是我们处在村落的大时代。每一个住在地球村的人都是命运的共同体。
我们的每一个善念,我们的每一份善行,都紧紧与世界的命运环扣着。
当华人这个民族的功德强大时,我们灭苦的道路自然也会少了很多障碍。
虽然众生不应有阶级与种族之分,一切诸佛都会以当时最高种姓的身份成佛,也只是为了更有效率的度化众生。同样地,强大的民族不仅有能力保护自己,也更有能力帮助其他友族同胞。
强大,不一定会侵略他人,不一定是零和博弈,转轮圣王的强大可以给他所统治的疆土上的人民带来幸福与升天。
有能力时还能营造互利共赢,可以减低杀业成熟的因缘,暂时把战争、排华、暴乱、恐袭的诱口堵住。
每一个民族都有不同程度的杀业,当功德够强大时,淡水稀释咸水,杀业顶多只能从天灾、意外与疾病的管道疏通,如崛起的中国。
因为你们,马来西亚的天空依然湛清美丽。
特别篇(二)——🇲🇾马来西亚已经迎来了春天🌻吗?
才前几天,人民历经了一场长达28小时惊心动魄、斗智斗勇、跌宕起伏,充满戏剧性的全国大选,不久后还会搬上大银幕呢。几经波折后,93岁高龄的敦马终于圆满宣誓就任第七任首相,顿时,无数忐忑悬挂的心才有了定海神针。举国欢庆民主胜利之余,满地留下了资深分析师、评论名家、民调预测的眼镜碎片。
终于,在多方不看好之下,马来西亚从建国以来迎来了历史性的民主两线制。
还记得上届2013大选的时候,我们几位僧众从东马兜率天修行林过来西马,刚好碰到505大选日。贤友在机场接了我们后,就直接开车去投票站,我们则就留在车里等候。也许,当时大家的功德还不够吧?505大选虽然有掀起城市海啸,但还不足以撼倒老树盘根。那年,位于西马的传法生态林也还没有成立。
509大选后过了好几天,我终于有机会再走在托钵路上。赤着脚,以肌肤贴在祖国的大地,感受此时此刻的民生。
不知是否心理作用,总觉得人人眉开眼笑的。街坊茶余饭后都八九离不开政治话题。一些地方还有美食免费派送呢!市民们慷慨激昂,我托到的食物还特多。
五月的天空与希盟的旗幟一样湛蓝。人们沉醉在苦尽甘来的喜悦,仿佛是在过着5天连假的新春佳节,只缺张灯结彩和年货而已。
随着玩弄种族主义的政党倒台后,种族对立的气氛立马缓和了。在托钵的路上看到马来友族时,突然觉得他们有种brotherhood的感觉。各种族之间的距离好像因这场全民海啸而拉得更近了。
导师们时常教导我们:身为佛教徒,视野和格局应该要更广阔,不要只限制在一个民族或一个国家,啥我是华人我是马来西亚人的,我们要心系全世界,乃至上下三界一切众生。不过呢,道理虽如此,说真的,当我能亲眼见证到大马历史性的一刻,内心还是不禁生起一股莫名的激动夹感动。
真不好意思,望君莫笑黄袍僧,岂动凡心羁世情?马来西亚虽然不完美,也存在无法逆转的缺陷,但是,我在这片土地上找到了生命的答案和方向。
虽然民族、国家都是生生灭灭的名色法,但我们还是需要借助和谐安定的国家来学法修行。在一个暴乱动荡,贫穷潦倒的国家,要修法谈何容易?这是一个很现实的问题。
在出家人的祝福文里,也有祈愿国王善护人民如善护自己的子女,祝愿诸王如法统治国家。
剃了头,披上了袈裟,也会爱国的,只是换了另一种形式的爱来支持国家而已。
概括我爱国家的方式,就是增添正能量,也教导他人如何增添正能量给予这个国家。
在2016年传法生态林草创初期,我除了积极推动托钵活动,把托钵路线扩展得更远,还乘着难得具足的因缘——因为道场有闲车和有发心愿意载送的义工, Ah Heng贤友,咱两特意把许多珍贵又凉爽的早晨光阴拨出来,持钵走进巴生谷的大街小巷,希望能让基层民众更轻易地累积功德。
载入大马民主史册的胜利,我们终于亲眼见证了,我们都亲自参与了,不管食指头有没有沾了不脱色墨汁,不管是在台前或幕后,不管是在沉静或活跃,你我都奉献了自己法的力量。
两年了,在不知多少个星期天里,当很多人还在香醪地与美梦缠绵时,你们已经离开了温暖的被窝摸黑出门;
在不知多少个星期天里,当很多人赖在家里舒服的沙发上享受着难得的清闲时,你们正在措手不迭地为供佛仪式准备丰富的供品、庄严的插花、光明的蜡烛;
在不知多少个星期天里,当很多人的嘴里在品尝着热乎乎的早点时,你们正在提着沉重的供品穿梭在喧嚷拥挤的人群里;有时还要忍受他人的谩骂和不解的眼神;
但这些代价根本算不了什么,只因为了能够成就他们的善行,他们是被GST和生活压力榨到透不过气时,宁可自己少吃好的,也要欢喜行布施的民众,令人怦然动容的平民百姓。
不管风雨晦明,星期天的道场一定有你们可靠的背影。
不管菜市场大小,肮脏潴湿,日晒雨淋,反应热不热烈,你们总是笑容满面,合十随喜。
不为什么,只为了给良善的人们有机会种福田。
不为什么,只是诚心诵经祝福整个世间。
不为什么,只愿一切众生好。
回想起来,内心泛起一丝欣慰的。才两年的时间,就可以看到如此天翻地覆的变化。
这些年来,我们无法知道,究竟有多少众生因为兜率天修行林,因为传法生态林,因为国内许许多多的佛教寺院道场,而接触了三宝后彻彻底底地改变了自己、家庭、周遭,乃至国家的前程。大家日积月累的付出和奉献,还有许许多多佛教道场的努力,都增加了人民手中一票的分量,一点一滴,一分一寸地为人民与马来西亚加分。
究竟是什么因缘能让509成功变天?是慷慨的市民们布施僧众后的第一个无贪速行心(俗语是现世报)成熟?是集体的正能量给摇摇欲堕的霸权推了一把?还是龙天护法终于听到了众人的诉求?也许都是吧。。。不管变天的因缘是怎样成熟的,最简单的是,老调重弹:在因上下功夫,当因足了,榴莲自己会掉下来。
在此,我要对僧团兄弟们,还有托钵组、供佛组、团体所有理事、法工、义工和施主们说声:Sādhu!Sādhu!Sādhu!非常赞叹随喜大家这两年以来默默无私的付出和奉献,赞叹随喜大家一切的善行。我们终于做到了。
善业肯定不会白费,因善而获得的快乐也会如影子不离身。它们总是会在我们意想不到的时候给我们带来惊喜。也许,大马的政权交替只是一个周边的副产品而已,真正的快乐还在后头,谁知道呢。
「此世他快乐,来世他快乐,
行善者在两处都感到快乐。
想到『我造了福』时他快乐。
去到善趣时,他更加快乐。」《法句经•18》
马来西亚终于改朝换代了,然而,政党轮替制度才刚驱动,还有很长的路要走。至于能不能持续运转下去,就得看两方面:一方面是大马人民是能否继续给它注入动力,继续为我们的国家注入正能量,继续增加人们的承担力。
另一方面是要减少磨损。
在一个由多元种族组成,拥有诸多信仰与文化差异的国度里,种族和谐实在来之不易。还有诸多不稳定因素,内忧外患正在体制完善的进程路上等待考验着国家。任何人都不应该在非常关键时期再添加任何没有助益的负能量和磨损。我们造过的杀业在蠢蠢欲动,目前还过得相对平安,只因为我们获得时成就(kāla-sampatti,因为出生在适合的时代而造就了很多善业成熟的好时机)而恶业暂时得以被压制而已。
如果我们在任何社交媒介、面子书、Whatapps或身边的闲聊里看到或听到任何可以破坏种族和谐的星火,如:“消除马来人福利”的偏激言论,或者辱骂、讽刺、诋毁败选的前任领袖等之类的污言秽语,我们都有义务挺身站出来制止。当今不同往日,在网络发达的助长下,煽动性舆论可以很迅速广发,即便一点火花也可以燎原,稍微放逸不谨,就足以把全民努力筑造的美景毁之一旦。
马来人特权是受到国家宪法保护,容不得任何人去挑战,这是我们华族不可能再改变的事实,也是我们集体的共业。大马华人面临的困境都是因为过去我们有亏待过别人,我们必须接受果报。
过去的业虽然已经无法改变,但现在我们可以做的就是停损,不再添加苦因,不要抱怨,更多忍耐和如理作意,守戒,不坑蒙拐骗,以正命的方式赚取生活。没有大权在手,能够保护华族的,也只有自身的善法而已。
能欢喜与他人共享财富,帮助在生活线上落后的友族,不仅是非常好的布施善业,也是在作为国家社会太平盛世的加持。
让我引用佛陀的经文。在《小部•经集•毁灭经》里,佛陀说:
「Pahūtavitto puriso, sahirañño sabhojano; Eko bhuñjati sādūni, taṃ parābhavato mukhaṃ. 」
译为:「有很多财产,有金子,有食物,但独自享用这些好处,这是人毁灭的原因。」
也想起了吉祥尊者谆谆教诲的《吉祥语》一则:“排华是因为不懂得分享而发生的悲剧。”从历史长流上看,全球的排华事件几乎一直就没有中断过。当一个少数民族依靠自己的聪慧和勤劳积聚了大量的资源和财富,却独善其身,没有关心其他民族和与他们共享财富时,他们会产生卑微、被威胁和剥夺感。当社会的贫富悬殊造成严重的意识形态对立时,政治上无大权的华裔往往必然遭殃。很多无良的执政者为了掩饰自己的治国无力,最常用的手段就是把愤民的争斗视线引到当地的华人身上,让华人成为代罪羔羊。
其实,分享是最好的保护。懂得分享,就不容易招引妒忌,获得财富的族群也会因为获得真惠而高兴随喜我们的到来和成就。
都说人间不尽完美,世界上并不存在一个完美的国家。然而,幸运的是,我们有佛陀珍稀的方法论,我们还可以借助不完美的因缘环境里,继续向往更美好,更圆满。
我们可以依循佛陀的智慧,如何在一动一静之间,让一切变得更好,或不更糟。要在这个国家安住并持续提升进步,我们要懂得如何善用当下无可逆转的因缘,让整个族群活得更好。
也许在未来的一天,当整体马来族群已经变得更强大,富裕又具备优越的竞争力,可以自信地站在世界的舞台与任何族群公平竞争时,由马来领袖在全民认可和一致通过的大因缘下,再重新检讨国家赋予他们的特权是否已过时是最为适合不过了。总而言之,当群体的功德满溢时,一切更好的大改革会来得多么浑然天成。
还有一点是,我们要感恩马来友族能够给予马来西亚一个改变的机会,他们放弃了安稳几十年的靠山,放手一搏,投奔给很多未知数的新政党,只为了与其他民族共同塑造一个更美好的家园。我们要让他们坚信,这次的选择是对的,马来西亚因此而变得更好,而不是衍生出更多双输的种族问题。
顺便一提,在这次的大选中,马来族群对敦马的尊敬和感恩,以及厌恶了某些领导人多次在公开场合对敦马人身攻击,也是促成变天的其中一个重要因素。在《长部•大般涅槃经》里,佛陀有教导跋耆(Vajjī)族人和比丘僧团不衰退之法。只要任何一个族群有奉行这些不衰退之法,就可以预期会更兴旺,不会衰退。在种种不衰退法当中,有一些不衰退之法是僧团和居士共有的,其中一个不衰退之法就是恭敬、尊重、敬重、礼敬长者。对于一个已经做了很多不如法勾当的领导人,不知悔改之际还对国家级政治元老不恭敬,给自己行了衰退之法,自然也被人民唾弃了。
尊师重道,恭敬元首、礼敬长者与父母是马来人传统的美德,这也是马来族群能够日渐壮大的原因之一。马来友族在开斋佳节时向长者和父母亲下跪行礼,互相请求原谅的传统,是非常值得我们华族学习与仿效的。父母亲是世间任何一个民族都共有的大福田。任何能懂得珍惜大福田的民族,可预期该族群会兴旺。
新诞生的马来西亚,需要全民能够不分肤色,一起携手注入正能量,另一方面不添加摩擦,让政党轮替制度可以继续运转进化下去。希望马来西亚不要再回到一党独大的苦日子。
马来西亚的春天已经到了吗?如果是的话,那么,让大家以善之水来浇灌正在萌芽的春花吧。但愿在不久的未来,我们的国家将遍地缀满了和谐、仁爱、公正、幸福的民主之花。
「在村子或森林里,在山谷或在山上,
阿罗汉所住之处,其地都令人愉悦。」《法句经•98》
让大家继续以布施、持戒、禅修、慈爱、恭敬长者、孝敬供奉父母、随喜、回向、熄灭贪嗔痴烦恼来给这个美丽的国家注入源源不绝的正能量。
能战胜自己,断除一切烦恼,圆满戒定慧,才是真正报国家恩的方式。
愿国泰民安,正法常驻。
